WARNING:
JavaScript is turned OFF. None of the links on this concept map will
work until it is reactivated.
If you need help turning JavaScript On, click here.
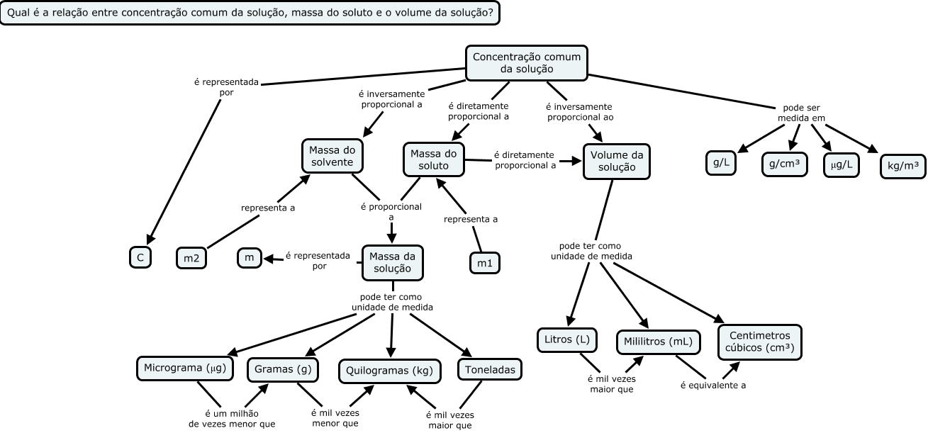
Esse mapa conceitual, produzido no IHMC CmapTools, tem a informação relacionada a: Concentração comum-2D, Concentração comum da solução pode ser medida em μg/L, Concentração comum da solução pode ser medida em g/cm³, Concentração comum da solução pode ser medida em g/L, Concentração comum da solução é inversamente proporcional a Massa do solvente, Massa da solução pode ter como unidade de medida Toneladas, m1 representa a Massa do soluto, Concentração comum da solução é inversamente proporcional ao Volume da solução, Volume da solução pode ter como unidade de medida Mililitros (mL), m2 representa a Massa do solvente, Litros (L) é mil vezes maior que Mililitros (mL), Mililitros (mL) é equivalente a Centimetros cúbicos (cm³), Concentração comum da solução é diretamente proporcional a Massa do soluto, Volume da solução pode ter como unidade de medida Centimetros cúbicos (cm³), Concentração comum da solução pode ser medida em kg/m³, Massa da solução pode ter como unidade de medida Micrograma (μg), Massa da solução pode ter como unidade de medida Gramas (g), Volume da solução pode ter como unidade de medida Litros (L), Massa do soluto é diretamente proporcional a Volume da solução, Concentração comum da solução é representada por C, Massa da solução pode ter como unidade de medida Quilogramas (kg)