WARNING:
JavaScript is turned OFF. None of the links on this concept map will
work until it is reactivated.
If you need help turning JavaScript On, click here.
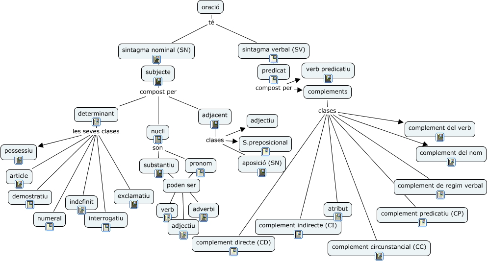
Aquest mapa conceptual conté informació relacionada amb: sintaxi, oració té sintagma verbal (SV), poden ser ???? adjectiu, complements clases complement directe (CD), complements clases complement indirecte (CI), nucli son pronom, complements clases complement circunstancial (CC), complements clases complement predicatiu (CP), determinant les seves clases demostratiu, determinant les seves clases article, determinant les seves clases interrogatiu, sintagma verbal (SV) ???? predicat, predicat compost per complements, subjecte compost per determinant, substantiu ???? poden ser, determinant les seves clases exclamatiu, complements clases complement del nom, oració té sintagma nominal (SN), adjacent clases S.preposicional, poden ser ???? verb, adjacent clases adjectiu