WARNING:
JavaScript is turned OFF. None of the links on this concept map will
work until it is reactivated.
If you need help turning JavaScript On, click here.
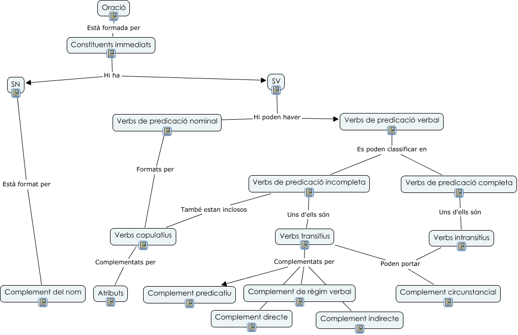
Aquest mapa conceptual conté informació relacionada amb: sintaxi, SV Hi poden haver Verbs de predicació verbal, Verbs de predicació incompleta També estan inclosos Verbs copulatius, Oració Està formada per Constituents immediats, Verbs copulatius Complementats per Atributs, Verbs transitius Complementats per Complement indirecte, Verbs transitius Complementats per Complement predicatiu, Verbs transitius Complementats per Complement de règim verbal, Verbs de predicació nominal Formats per Verbs copulatius, Verbs de predicació completa Uns d'ells són Verbs intransitius, SV Hi poden haver ????, SN Està format per Complement del nom, Verbs transitius Poden portar Complement circunstancial, Constituents immediats Hi ha SV, Verbs transitius Complementats per Complement directe, Verbs de predicació incompleta Uns d'ells són Verbs transitius, Constituents immediats Hi ha SN, Verbs de predicació verbal Es poden classificar en Verbs de predicació incompleta, Verbs de predicació verbal Es poden classificar en Verbs de predicació completa, Verbs intransitius Poden portar Complement circunstancial