WARNING:
JavaScript is turned OFF. None of the links on this concept map will
work until it is reactivated.
If you need help turning JavaScript On, click here.
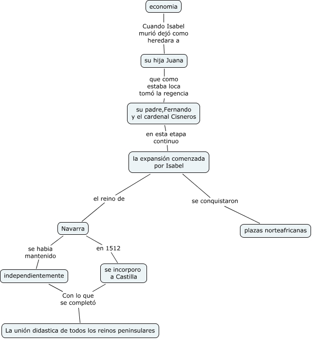
Este Cmap, tiene información relacionada con: economia.cmap, Navarra se habia mantenido independientemente, su padre,Fernando y el cardenal Cisneros en esta etapa continuo la expansión comenzada por Isabel, se incorporo a Castilla Con lo que se completó La unión didastica de todos los reinos peninsulares, la expansión comenzada por Isabel se conquistaron plazas norteafricanas, Navarra en 1512 se incorporo a Castilla, economia Cuando Isabel murió dejó como heredara a su hija Juana, su hija Juana que como estaba loca tomó la regencia su padre,Fernando y el cardenal Cisneros, independientemente Con lo que se completó La unión didastica de todos los reinos peninsulares, la expansión comenzada por Isabel el reino de Navarra