WARNING:
JavaScript is turned OFF. None of the links on this concept map will
work until it is reactivated.
If you need help turning JavaScript On, click here.
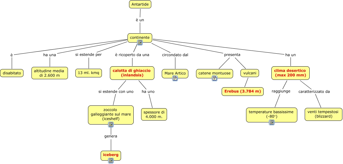
Questa Cmap, creata con IHMC CmapTools, contiene informazioni relative a: Antartide - GEO, calotta di ghiaccio (inlandsis) ha uno spessore di 4.000 m., calotta di ghiaccio (inlandsis) si estende con uno zoccolo galleggiante sul mare (iceshelf), Antartide è un continente, vulcani Erebus (3.784 m), continente ha un clima desertico (max 200 mm), zoccolo galleggiante sul mare (iceshelf) genera iceberg, continente si estende per 13 ml. kmq, clima desertico (max 200 mm) caratterizzato da venti tempestosi (blizzard), continente ha una altitudine media di 2.600 m, continente circondato dal Mare Artico, continente è disabitato, continente presenta catene montuose, clima desertico (max 200 mm) raggiunge temperature bassissime (-80°), continente è ricoperto da una calotta di ghiaccio (inlandsis), continente presenta vulcani