WARNING:
JavaScript is turned OFF. None of the links on this concept map will
work until it is reactivated.
If you need help turning JavaScript On, click here.
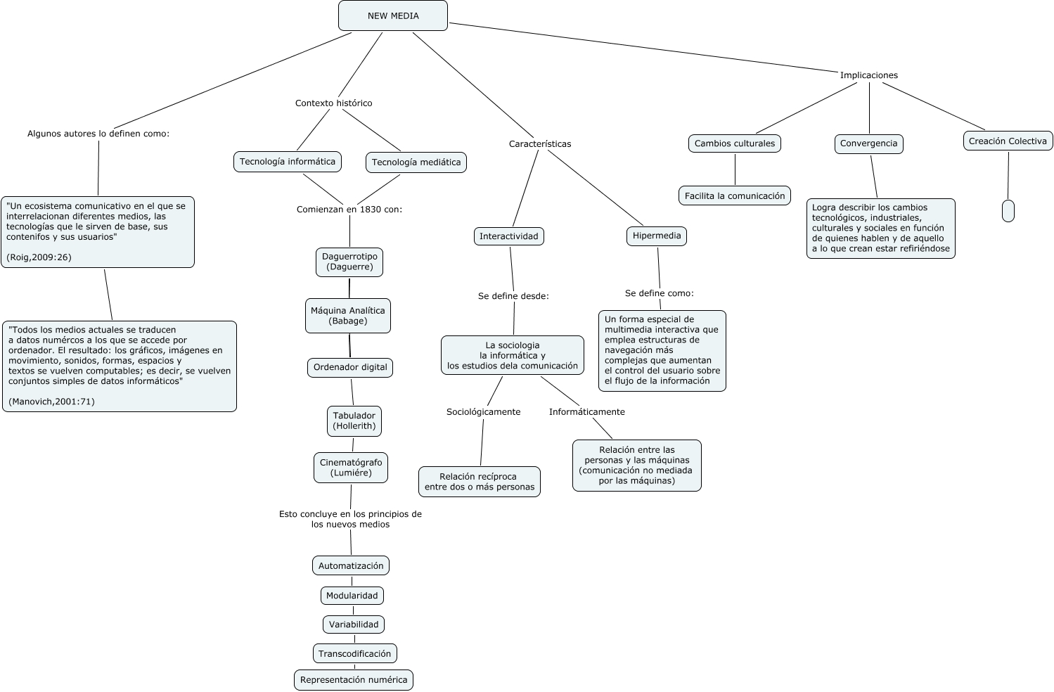
Este Cmap, tiene información relacionada con: NEW MEDIA, Cinematógrafo (Lumiére) Esto concluye en los principios de los nuevos medios Automatización, Tecnología informática Comienzan en 1830 con: Daguerrotipo (Daguerre), "Un ecosistema comunicativo en el que se interrelacionan diferentes medios, las tecnologías que le sirven de base, sus contenifos y sus usuarios" (Roig,2009:26) "Todos los medios actuales se traducen a datos numércos a los que se accede por ordenador. El resultado: los gráficos, imágenes en movimiento, sonidos, formas, espacios y textos se vuelven computables; es decir, se vuelven conjuntos simples de datos informáticos" (Manovich,2001:71), Tecnología mediática Comienzan en 1830 con: Daguerrotipo (Daguerre), La sociologia la informática y los estudios dela comunicación Informáticamente Relación entre las personas y las máquinas (comunicación no mediada por las máquinas), Máquina Analítica (Babage) Ordenador digital, Creación Colectiva, Modularidad Variabilidad, Daguerrotipo (Daguerre) ???? Ordenador digital, NEW MEDIA Implicaciones Creación Colectiva, La sociologia la informática y los estudios dela comunicación Sociológicamente Relación recíproca entre dos o más personas, Automatización Modularidad, NEW MEDIA Contexto histórico Tecnología informática, Convergencia Logra describir los cambios tecnológicos, industriales, culturales y sociales en función de quienes hablen y de aquello a lo que crean estar refiriéndose, NEW MEDIA Contexto histórico Tecnología mediática, Tabulador (Hollerith) Cinematógrafo (Lumiére), Cambios culturales Facilita la comunicación, NEW MEDIA Características Hipermedia, Hipermedia Se define como: Un forma especial de multimedia interactiva que emplea estructuras de navegación más complejas que aumentan el control del usuario sobre el flujo de la información, NEW MEDIA Algunos autores lo definen como: "Un ecosistema comunicativo en el que se interrelacionan diferentes medios, las tecnologías que le sirven de base, sus contenifos y sus usuarios" (Roig,2009:26)