WARNING:
JavaScript is turned OFF. None of the links on this concept map will
work until it is reactivated.
If you need help turning JavaScript On, click here.
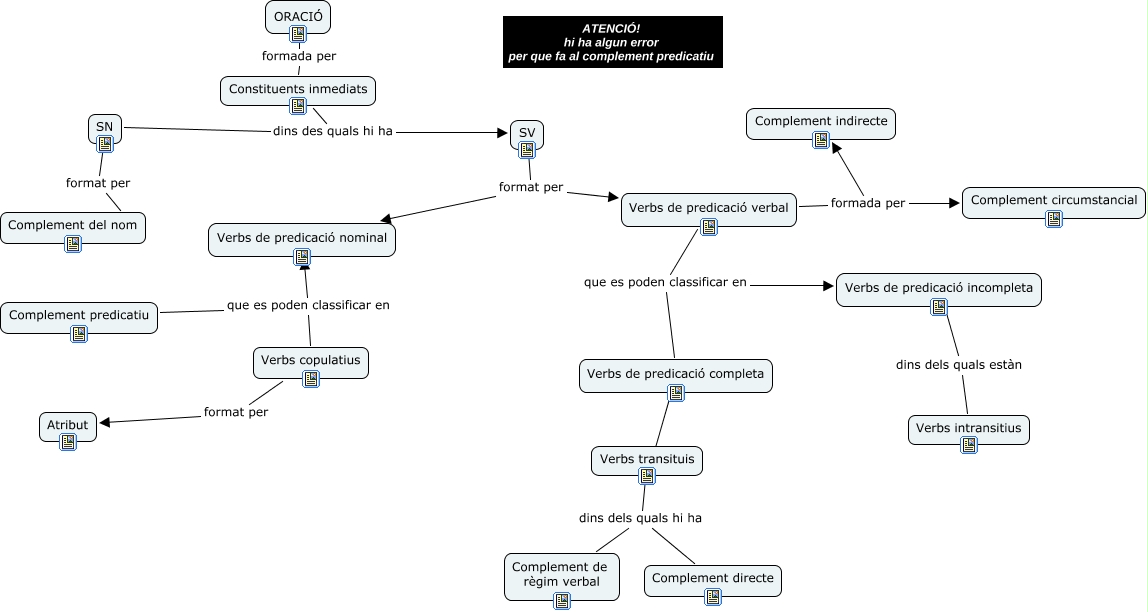
This Concept Map, created with IHMC CmapTools, has information related to: sintaxi, Verbs de predicació verbal que es poden classificar en Verbs de predicació incompleta, ORACIÓ formada per Constituents inmediats, Verbs transituis dins dels quals hi ha Complement de règim verbal, Verbs de predicació completa ???? Verbs transituis, SN format per Complement del nom, SV format per Verbs de predicació nominal, Complement predicatiu que es poden classificar en Verbs de predicació nominal, Verbs copulatius format per Atribut, Complement predicatiu que es poden classificar en Verbs copulatius, Verbs de predicació verbal formada per Complement circumstancial, SV format per Verbs de predicació verbal, Verbs de predicació incompleta dins dels quals estàn Verbs intransitius, SN dins des quals hi ha SV, Verbs de predicació verbal formada per Complement indirecte, Verbs de predicació verbal que es poden classificar en Verbs de predicació completa, Constituents inmediats dins des quals hi ha SV, Verbs transituis dins dels quals hi ha Complement directe