WARNING:
JavaScript is turned OFF. None of the links on this concept map will
work until it is reactivated.
If you need help turning JavaScript On, click here.
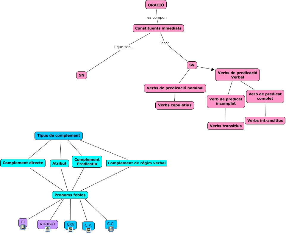
Aquest mapa conceptual conté informació relacionada amb: Sintaxi, Complement directe ???? Pronoms febles, C.C. ???? Pronoms febles, Complement Predicatiu ???? Pronoms febles, Verbs de predicació Verbal ???? Verb de predicat incomplet, ATRIBUT ???? Pronoms febles, ORACIÓ es compon Constituents inmediats, Verbs de predicació nominal ???? Verbs copulatius, Atribut ???? Tipus de complement, Complement de règim verbal ???? Tipus de complement, Constituents inmediats ???? SV, SV ???? Verbs de predicació Verbal, Verb de predicat incomplet ???? Verbs transitius, C.P. ???? Pronoms febles, Atribut ???? Pronoms febles, Complement Predicatiu ???? Tipus de complement, CI ???? Pronoms febles, CRV ???? Pronoms febles, Verb de predicat complet ???? Verbs intransitius, Verbs de predicació Verbal ???? Verb de predicat complet, Tipus de complement ???? Complement directe