WARNING:
JavaScript is turned OFF. None of the links on this concept map will
work until it is reactivated.
If you need help turning JavaScript On, click here.
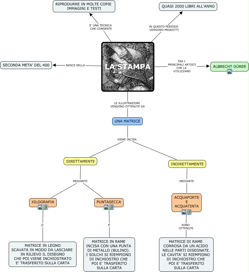
Questa Cmap, creata con IHMC CmapTools, contiene informazioni relative a: LA STAMPA, XILOGRAFIA E' MATRICE IN LEGNO SCAVATA IN MODO DA LASCIARE IN RILIEVO IL DISEGNO CHE POI VIENE INCHIOSTRATO E' TRASFERITO SULLA CARTA, DIRETTAMENTE MEDIANTE XILOGRAFIA, LA STAMPA LE ILLUSTRAZIONI VENGONO OTTENUTE DA UNA MATRICE, LA STAMPA NASCE NELLA SECONDA META' DEL 400, UNA MATRICE VIENE INCISA INDIRETTAMENTE, LA STAMPA IN QUESTO PERIODO VENGONO PRODOTTI QUASI 2000 LIBRI ALL'ANNO, LA STAMPA TRA I PRINCIPALI ARTISTI CHE LA UTILIZZANO ALBRECHT DÜRER, PUNTASECCA E' MATRICE IN RAME INCISA CON UNA PUNTA DI METALLO (BULINO). I SOLCHI SI RIEMPIONO DI INCHIOSTRO CHE POI E' TRASFERITO SULLA CARTA, ACQUAFORTE E ACQUATINTA SONO OTTENUTE MATRICE DI RAME CORROSA DA UN ACIDO NELLE PARTI DISEGNATE. LE CAVITA' SI RIEMPIONO DI INCHIOSTRO CHE POI E' TRASFERITO SULLA CARTA, DIRETTAMENTE MEDIANTE PUNTASECCA, UNA MATRICE VIENE INCISA DIRETTAMENTE, LA STAMPA E' UNA TECNICA CHE CONSENTE RIPRODURRE IN MOLTE COPIE IMMAGINI E TESTI, INDIRETTAMENTE MEDIANTE ACQUAFORTE E ACQUATINTA