WARNING:
JavaScript is turned OFF. None of the links on this concept map will
work until it is reactivated.
If you need help turning JavaScript On, click here.
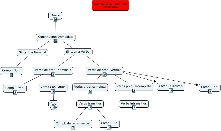
Aquest mapa conceptual conté informació relacionada amb: Català Oració, Verbs pred. Incompleta ???? Verbs intransitius, Verbs pred. completa ???? Verbs transitius, Sintagma Verbal ???? Verbs de pred. verbals, Verbs de pred. verbals ???? Verbs pred. completa, Verbs transitius ???? Compl. Dir., Verbs de pred. Nominals ???? Verbs Copulatius, Verbs de pred. verbals ???? Compl. Circums., Verbs de pred. Nominals ???? Compl. Pred., Verbs de pred. verbals ???? Compl. Ind., Constituents Immediats ???? Sintagma Nominal, Oració ???? Constituents Immediats, Sintagma Nominal ???? Compl. Nom, Sintagma Verbal ???? Verbs de pred. Nominals, Verbs transitius ???? Compl. de règim verbal, Constituents Immediats ???? Sintagma Verbal, Verbs Copulatius ???? Atr., Verbs de pred. verbals ???? Verbs pred. Incompleta