WARNING:
JavaScript is turned OFF. None of the links on this concept map will
work until it is reactivated.
If you need help turning JavaScript On, click here.
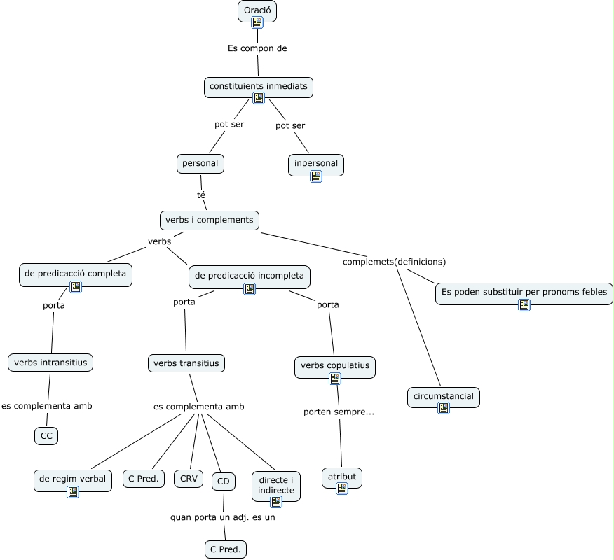
This Concept Map, created with IHMC CmapTools, has information related to: esquema de, de predicacció incompleta porta verbs copulatius, verbs copulatius porten sempre... atribut, verbs transitius es complementa amb CRV, CD quan porta un adj. es un C Pred., verbs i complements verbs de predicacció completa, verbs intransitius es complementa amb CC, verbs i complements verbs de predicacció incompleta, constituients inmediats pot ser inpersonal, de regim verbal es complementa amb directe i indirecte, verbs transitius es complementa amb CD, de predicacció incompleta porta verbs transitius, verbs i complements complemets(definicions) Es poden substituir per pronoms febles, de regim verbal es complementa amb C Pred., Oració Es compon de constituients inmediats, verbs transitius es complementa amb directe i indirecte, verbs transitius es complementa amb C Pred., constituients inmediats pot ser personal, de regim verbal es complementa amb CD, de predicacció completa porta verbs intransitius, personal té verbs i complements