WARNING:
JavaScript is turned OFF. None of the links on this concept map will
work until it is reactivated.
If you need help turning JavaScript On, click here.
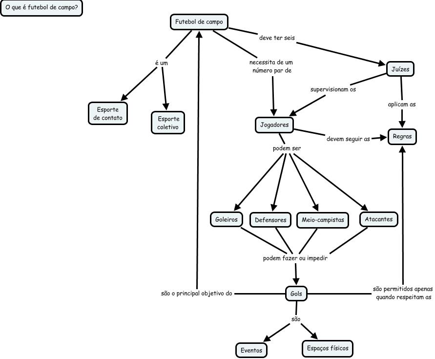
Esse mapa conceitual, produzido no IHMC CmapTools, tem a informação relacionada a: O que é futebol 2D, Jogadores devem seguir as Regras, Jogadores podem ser Defensores, Gols são o principal objetivo do Futebol de campo, Juízes supervisionam os Jogadores, Juízes aplicam as Regras, Meio-campistas podem fazer ou impedir Gols, Atacantes podem fazer ou impedir Gols, Futebol de campo é um Esporte coletivo, Futebol de campo é um Esporte de contato, Jogadores podem ser Meio-campistas, Jogadores podem ser Goleiros, Futebol de campo deve ter seis Juízes, Gols são Eventos, Defensores podem fazer ou impedir Gols, Gols são Espaços físicos, Futebol de campo necessita de um número par de Jogadores, Gols são permitidos apenas quando respeitam as Regras, Jogadores podem ser Atacantes, Goleiros podem fazer ou impedir Gols