WARNING:
JavaScript is turned OFF. None of the links on this concept map will
work until it is reactivated.
If you need help turning JavaScript On, click here.
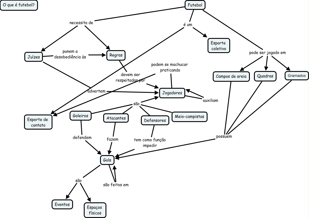
Esse mapa conceitual, produzido no IHMC CmapTools, tem a informação relacionada a: O que é futebol, Atacantes são Jogadores, Quadras possuem Gols, Futebol é um Esporte de contato, Defensores são Jogadores, Regras devem ser respeitadas por Jogadores, Futebol pode ser jogado em Campos de areia, Campos de areia possuem Gols, Defensores tem como função impedir Gols, Goleiros defendem Gols, Atacantes fazem Gols, Gols são Eventos, Futebol pode ser jogado em Gramados, Futebol pode ser jogado em Quadras, Futebol é um Esporte coletivo, Meio-campistas são Jogadores, Goleiros são Jogadores, Futebol necessita de Regras, Juízes punem a desobediência às Regras, Futebol necessita de Juízes, Juízes advertem Jogadores