WARNING:
JavaScript is turned OFF. None of the links on this concept map will
work until it is reactivated.
If you need help turning JavaScript On, click here.
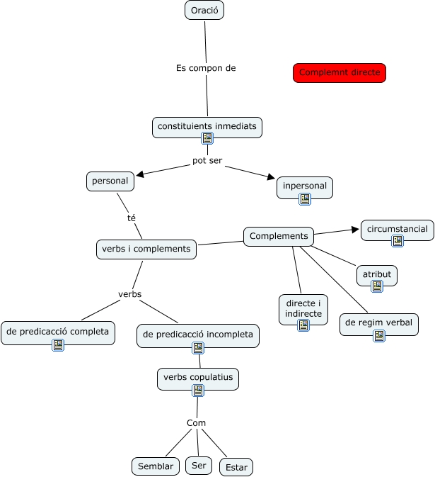
Aquest mapa conceptual conté informació relacionada amb: CMAP, verbs copulatius Com Semblar, Complements ???? directe i indirecte, Complements ???? atribut, verbs i complements verbs de predicacció completa, Complements ???? circumstancial, constituients inmediats pot ser personal, personal té verbs i complements, verbs i complements verbs de predicacció incompleta, de predicacció incompleta ???? verbs copulatius, Oració Es compon de constituients inmediats, verbs i complements ???? Complements, verbs copulatius Com Estar, verbs copulatius Com Ser, constituients inmediats pot ser inpersonal, Complements ???? de regim verbal