WARNING:
JavaScript is turned OFF. None of the links on this concept map will
work until it is reactivated.
If you need help turning JavaScript On, click here.
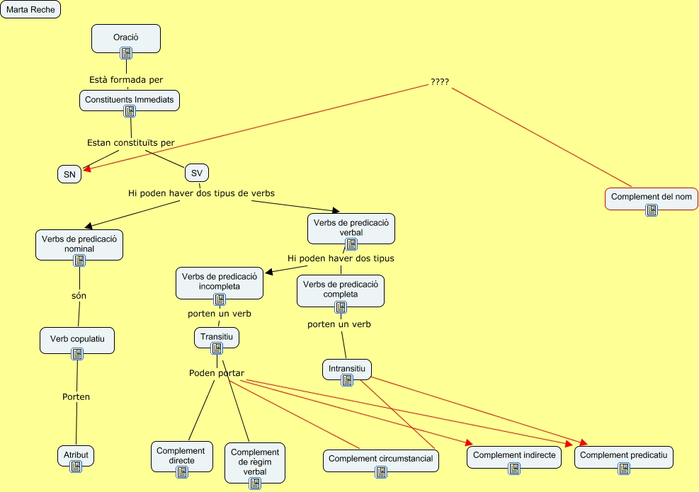
Este Cmap, tiene información relacionada con: sintaxi, Verbs de predicació completa porten un verb Intransitiu, SV Hi poden haver dos tipus de verbs Verbs de predicació verbal, Transitiu Poden portar Complement indirecte, Verbs de predicació verbal Hi poden haver dos tipus Verbs de predicació incompleta, Verbs de predicació incompleta porten un verb Transitiu, Intransitiu ???? Complement circumstancial, Constituents Immediats Estan constituïts per SV, Complement del nom ???? SN, Intransitiu ???? Complement predicatiu, Verb copulatiu Porten Atribut, Transitiu Poden portar Complement predicatiu, Transitiu Complement de règim verbal, SV Hi poden haver dos tipus de verbs Verbs de predicació nominal, Oració Està formada per Constituents Immediats, Constituents Immediats Estan constituïts per SN, Verbs de predicació verbal Hi poden haver dos tipus Verbs de predicació completa, Verbs de predicació nominal són Verb copulatiu, Transitiu Poden portar Complement directe, Transitiu Poden portar Complement circumstancial