WARNING:
JavaScript is turned OFF. None of the links on this concept map will
work until it is reactivated.
If you need help turning JavaScript On, click here.
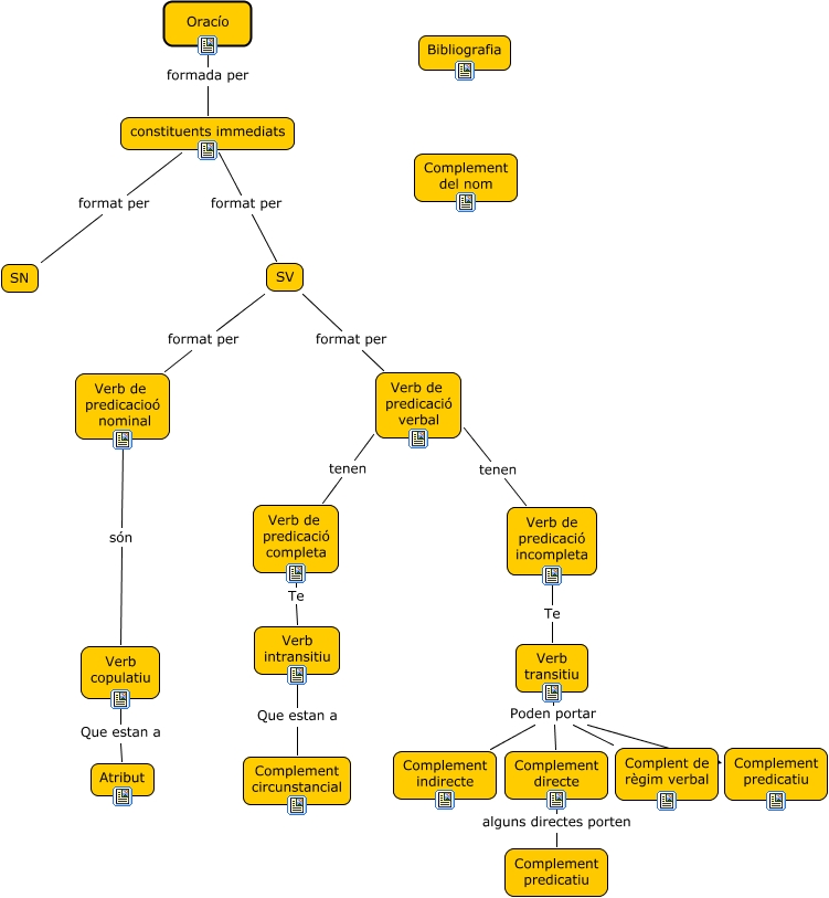
Este Cmap, tiene información relacionada con: Oració, SV format per Verb de predicació verbal, Verb de predicació completa Te Verb intransitiu, constituents immediats format per SV, Verb de predicacioó nominal són Verb copulatiu, Verb intransitiu Que estan a Complement circunstancial, Verb de predicació verbal tenen Verb de predicació incompleta, Complement directe alguns directes porten Complement predicatiu, constituents immediats format per SN, Verb transitiu Poden portar Complement predicatiu, Verb de predicació verbal tenen Verb de predicació completa, Verb transitiu Poden portar Complement directe, Verb transitiu Poden portar Complement indirecte, SV format per Verb de predicacioó nominal, Verb transitiu Poden portar Complent de règim verbal, Verb copulatiu Que estan a Atribut, Verb de predicació incompleta Te Verb transitiu, Oracío formada per constituents immediats