WARNING:
JavaScript is turned OFF. None of the links on this concept map will
work until it is reactivated.
If you need help turning JavaScript On, click here.
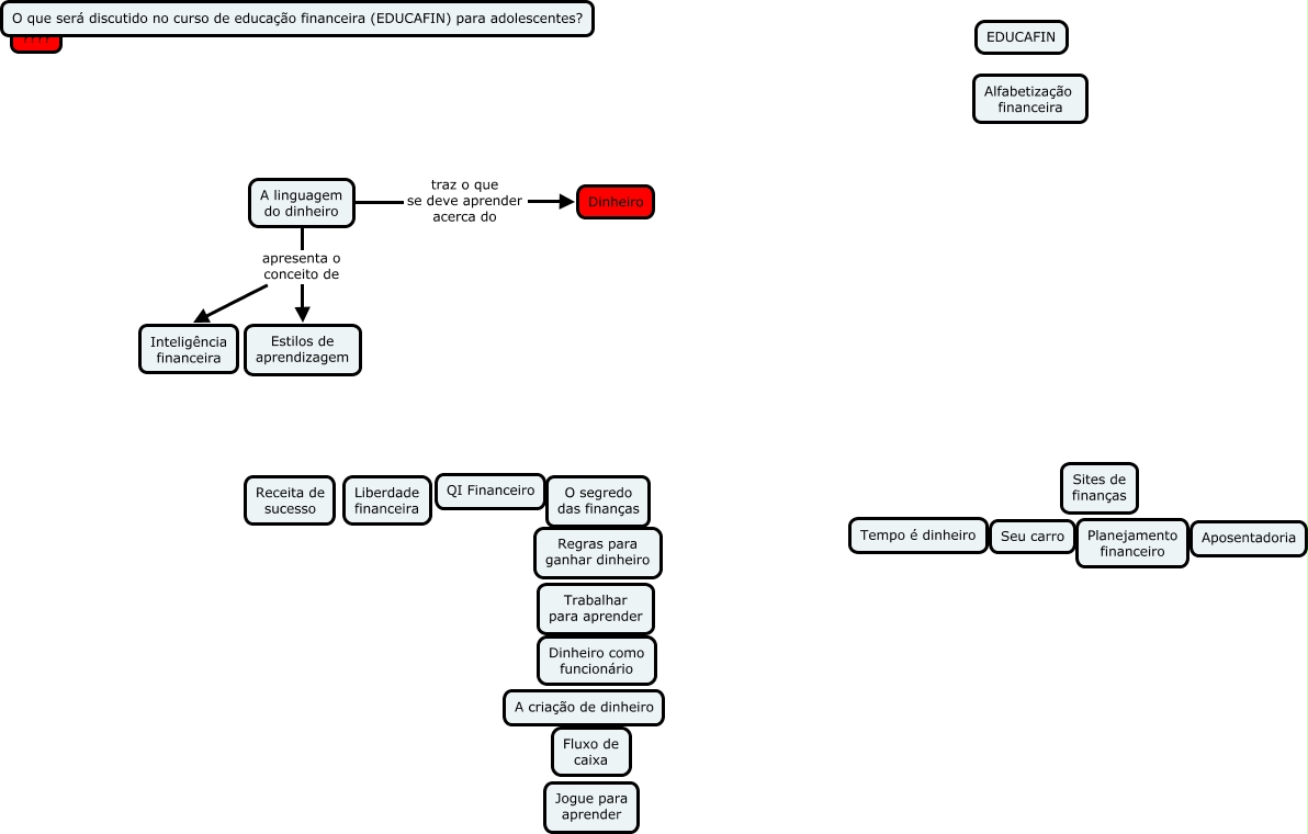
Esse mapa conceitual, produzido no IHMC CmapTools, tem a informação relacionada a: educafin, A linguagem do dinheiro apresenta o conceito de Inteligência financeira, A linguagem do dinheiro traz o que se deve aprender acerca do Dinheiro, A linguagem do dinheiro apresenta o conceito de Estilos de aprendizagem