WARNING:
JavaScript is turned OFF. None of the links on this concept map will
work until it is reactivated.
If you need help turning JavaScript On, click here.
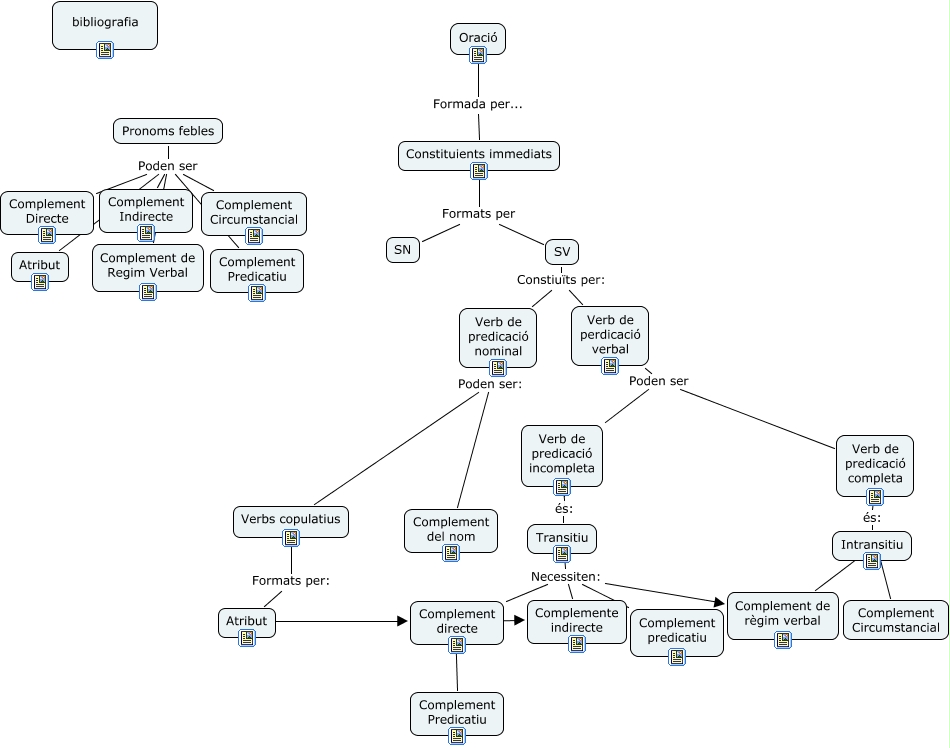
Aquest mapa conceptual conté informació relacionada amb: Sintaxi, Constituients immediats Formats per SN, Verb de perdicació verbal Poden ser Verb de predicació completa, Verb de predicació nominal Poden ser: Verbs copulatius, Verb de predicació incompleta Transitiu, Pronoms febles Poden ser Complement Directe, Transitiu Necessiten: Complement predicatiu, Complement directe ???? Complemente indirecte, Pronoms febles Poden ser Complement Circumstancial, Intransitiu ???? Complement Circumstancial, Pronoms febles Poden ser Complement Predicatiu, Atribut ???? Complement directe, Transitiu Necessiten: Complement de règim verbal, Transitiu Necessiten: Complement directe, Verb de predicació completa és: Intransitiu, Pronoms febles Poden ser Complement Indirecte, Pronoms febles Poden ser Complement de Regim Verbal, Intransitiu ???? Complement de règim verbal, Verb de predicació incompleta és: Transitiu, Verb de perdicació verbal Poden ser Verb de predicació incompleta, Verb de predicació incompleta Transitiu