WARNING:
JavaScript is turned OFF. None of the links on this concept map will
work until it is reactivated.
If you need help turning JavaScript On, click here.
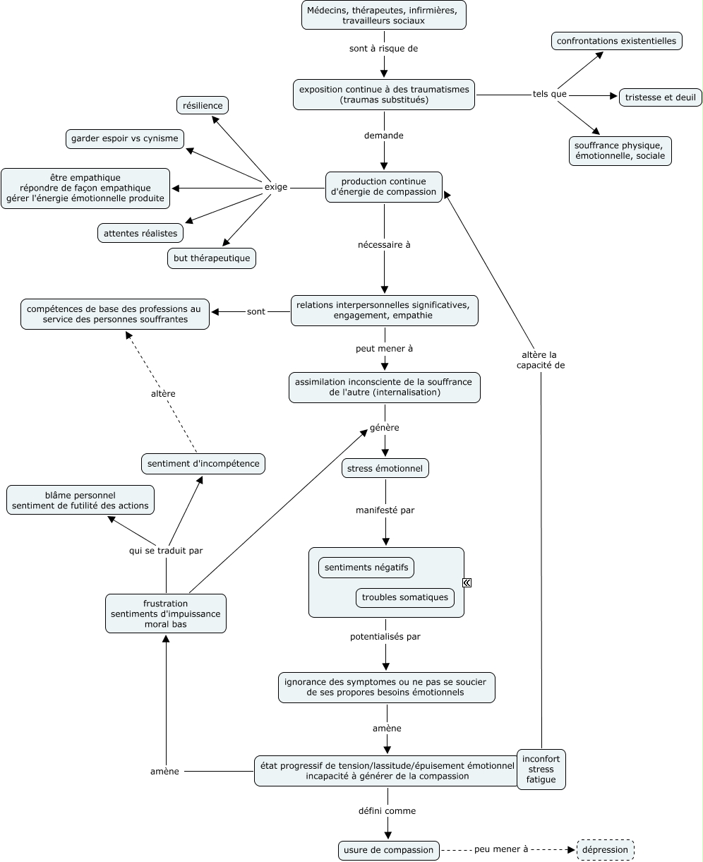
Cette carte de concepts créée avec IHMC CmapTools traite de: Usure_Boyle, production continue d'énergie de compassion exige résilience, production continue d'énergie de compassion nécessaire à relations interpersonnelles significatives, engagement, empathie, ignorance des symptomes ou ne pas se soucier de ses propores besoins émotionnels amène état progressif de tension/lassitude/épuisement émotionnel incapacité à générer de la compassion, production continue d'énergie de compassion exige être empathique répondre de façon empathique gérer l'énergie émotionnelle produite, relations interpersonnelles significatives, engagement, empathie sont compétences de base des professions au service des personnes souffrantes, production continue d'énergie de compassion exige garder espoir vs cynisme, inconfort stress fatigue altère la capacité de production continue d'énergie de compassion, frustration sentiments d'impuissance moral bas qui se traduit par sentiment d'incompétence, ???? potentialisés par ignorance des symptomes ou ne pas se soucier de ses propores besoins émotionnels, Médecins, thérapeutes, infirmières, travailleurs sociaux sont à risque de exposition continue à des traumatismes (traumas substitués), frustration sentiments d'impuissance moral bas qui se traduit par blâme personnel sentiment de futilité des actions, production continue d'énergie de compassion exige attentes réalistes, état progressif de tension/lassitude/épuisement émotionnel incapacité à générer de la compassion défini comme usure de compassion, assimilation inconsciente de la souffrance de l'autre (internalisation) génère stress émotionnel, relations interpersonnelles significatives, engagement, empathie peut mener à assimilation inconsciente de la souffrance de l'autre (internalisation), usure de compassion peu mener à dépression, état progressif de tension/lassitude/épuisement émotionnel incapacité à générer de la compassion amène frustration sentiments d'impuissance moral bas, exposition continue à des traumatismes (traumas substitués) demande production continue d'énergie de compassion, exposition continue à des traumatismes (traumas substitués) tels que tristesse et deuil, exposition continue à des traumatismes (traumas substitués) tels que souffrance physique, émotionnelle, sociale