WARNING:
JavaScript is turned OFF. None of the links on this concept map will
work until it is reactivated.
If you need help turning JavaScript On, click here.
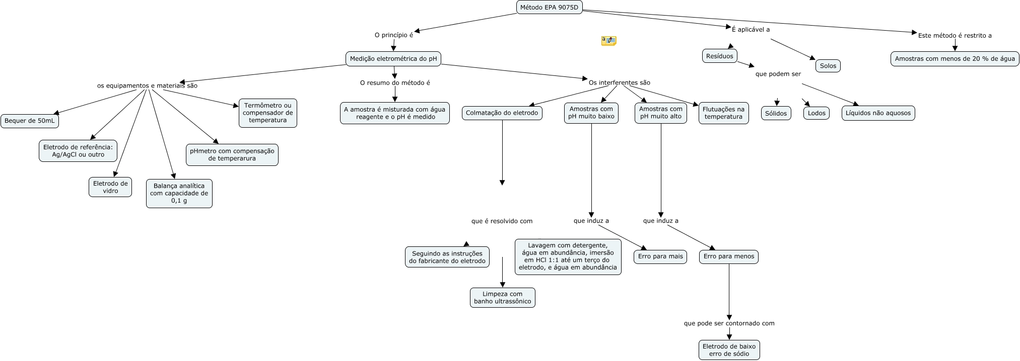
Esse mapa conceitual, produzido no IHMC CmapTools, tem a informação relacionada a: EPA 9045D - pH - Solos e resíduos - Método eletrométrico, Método EPA 9075D É aplicável a Resíduos, Resíduos que podem ser Lodos, Medição eletrométrica do pH os equipamentos e materiais são Eletrodo de vidro, Colmatação do eletrodo que é resolvido com Seguindo as instruções do fabricante do eletrodo, Medição eletrométrica do pH Os interferentes são Flutuações na temperatura, Medição eletrométrica do pH os equipamentos e materiais são pHmetro com compensação de temperarura, Resíduos que podem ser Sólidos, Colmatação do eletrodo que é resolvido com Lavagem com detergente, água em abundância, imersão em HCl 1:1 até um terço do eletrodo, e água em abundância, Medição eletrométrica do pH Os interferentes são Amostras com pH muito baixo, Medição eletrométrica do pH Os interferentes são Amostras com pH muito alto, Medição eletrométrica do pH Os interferentes são Colmatação do eletrodo, Método EPA 9075D O princípio é Medição eletrométrica do pH, Medição eletrométrica do pH os equipamentos e materiais são Balança analítica com capacidade de 0,1 g, Erro para menos que pode ser contornado com Eletrodo de baixo erro de sódio, Medição eletrométrica do pH O resumo do método é A amostra é misturada com água reagente e o pH é medido, Medição eletrométrica do pH os equipamentos e materiais são Eletrodo de referência: Ag/AgCl ou outro, Método EPA 9075D Este método é restrito a Amostras com menos de 20 % de água, Medição eletrométrica do pH os equipamentos e materiais são Bequer de 50mL, Colmatação do eletrodo que é resolvido com Limpeza com banho ultrassônico, Amostras com pH muito baixo que induz a Erro para mais