IHMC Public Cmaps

    Tarea 1

        2 Teoria General de Sistemas.wmv
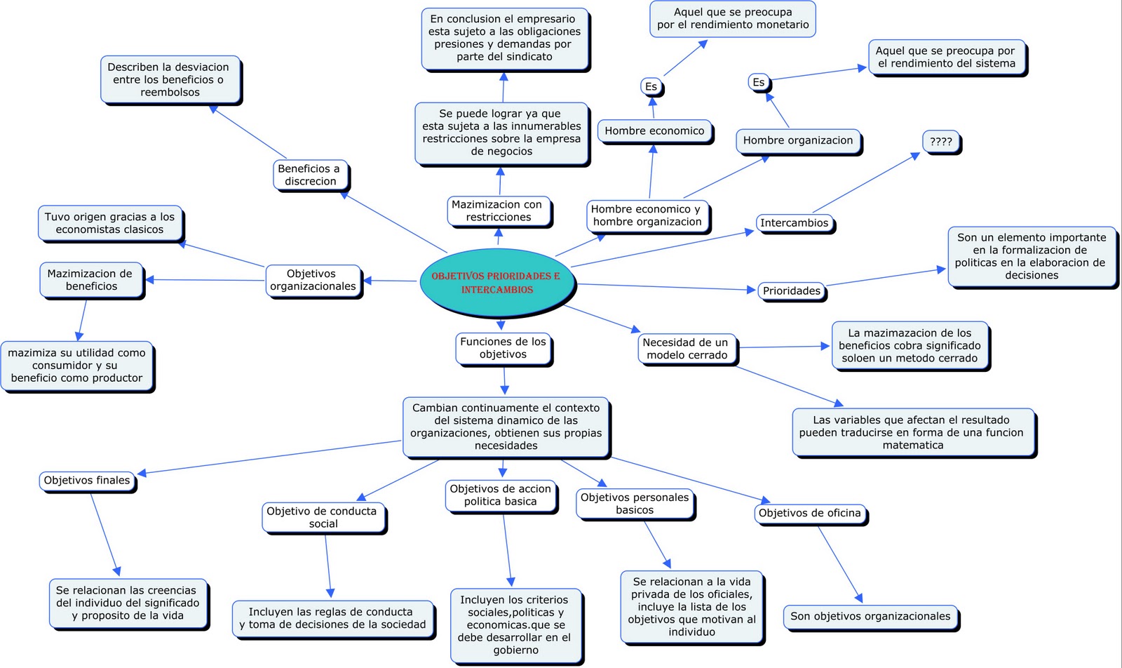
        6. OBJETIVOS PRIORIDADES E INTERCAMBIOS.jpg
        Como nace un Paradigma.wmv
        humano-vs-maquina.jpg
        MP3 Downloader.lnk.lnk
        r73754.pdf
        r73754 (1).pdf
        Sistemas.jpg
        TAREA 1.cmap
        Zombatar_1.jpg