WARNING:
JavaScript is turned OFF. None of the links on this concept map will
work until it is reactivated.
If you need help turning JavaScript On, click here.
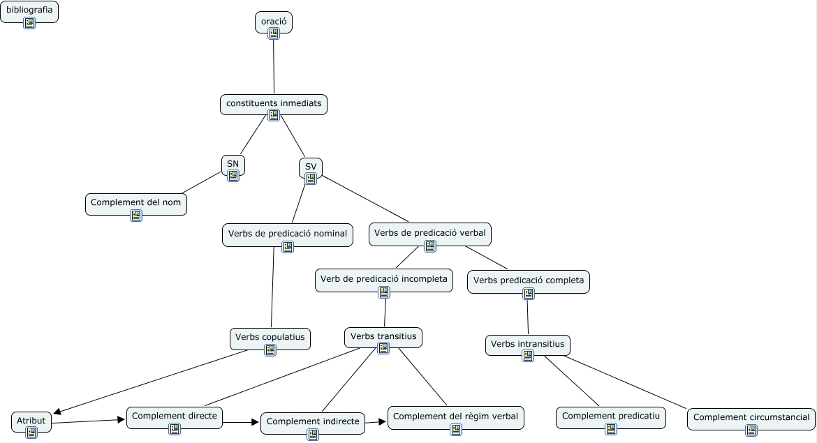
Aquest mapa conceptual conté informació relacionada amb: sintaxi, Verb de predicació incompleta ???? Verbs transitius, constituents inmediats ???? SV, Complement directe ???? Complement indirecte, Verbs intransitius ???? Complement predicatiu, SN ???? Complement del nom, Verbs predicació completa ???? Verbs intransitius, oració ???? constituents inmediats, Verbs de predicació verbal ???? Verb de predicació incompleta, Verbs copulatius ???? Atribut, Complement indirecte ???? Complement del règim verbal, Verbs intransitius ???? Complement circumstancial, Verbs transitius ???? Complement indirecte, SV ???? Verbs de predicació verbal, Atribut ???? Complement directe, SV ???? Verbs de predicació nominal, Verbs transitius ???? Complement del règim verbal, constituents inmediats ???? SN, Verbs de predicació verbal ???? Verbs predicació completa, Verbs transitius ???? Complement directe, Verbs de predicació nominal ???? Verbs copulatius