WARNING:
JavaScript is turned OFF. None of the links on this concept map will
work until it is reactivated.
If you need help turning JavaScript On, click here.
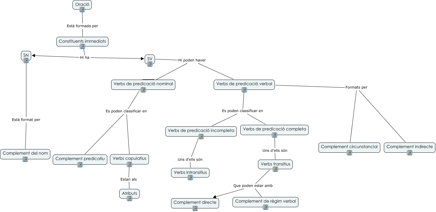
This Concept Map, created with IHMC CmapTools, has information related to: Sense títol 1, Oració Està formada per Constituents immediats, Verbs de predicació nominal Es poden classificar en Complement predicatiu, Verbs de predicació nominal Es poden classificar en Verbs copulatius, Verbs transitius Que poden estar amb Complement directe, Verbs de predicació verbal Formats per Complement circunstancial, Verbs copulatius Estan als Atributs, Verbs de predicació incompleta Uns d'ells són Verbs intransitius, SV Hi poden haver ????, Verbs transitius Que poden estar amb Complement de règim verbal, Verbs de predicació verbal Es poden classificar en Verbs de predicació completa, Constituents immediats Hi ha SV, Verbs de predicació completa Uns d'ells són Verbs transitius, SV Hi poden haver Verbs de predicació verbal, SN Està format per Complement del nom, Constituents immediats Hi ha SN, Verbs de predicació verbal Formats per Complement indirecte, Verbs de predicació verbal Es poden classificar en Verbs de predicació incompleta