WARNING:
JavaScript is turned OFF. None of the links on this concept map will
work until it is reactivated.
If you need help turning JavaScript On, click here.
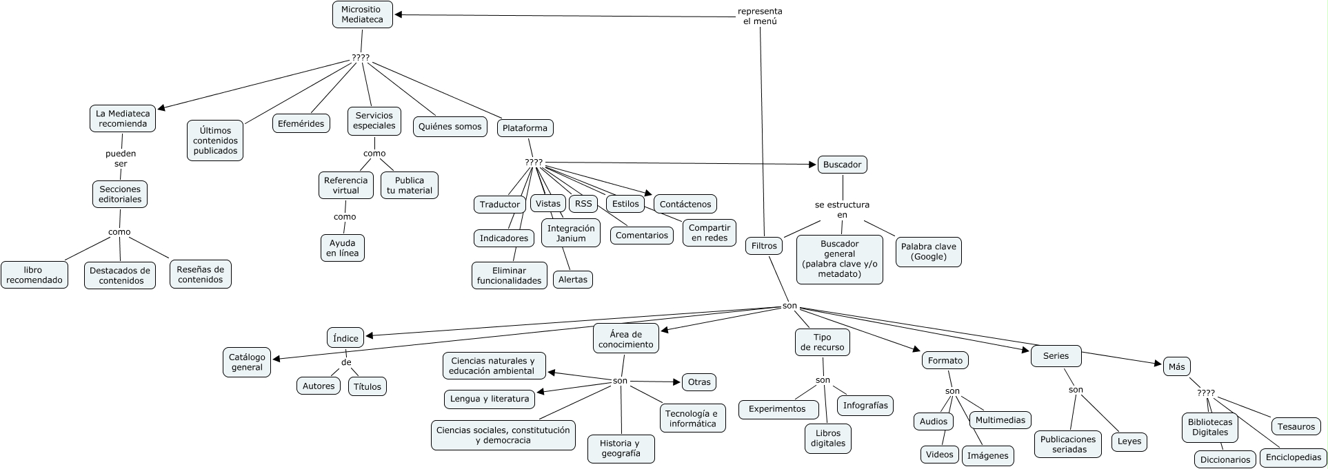
Este Cmap, tiene información relacionada con: Mediateca-Gestion Micrositio, Plataforma ???? Comentarios, Formato son Imágenes, Referencia virtual como Ayuda en línea, La Mediateca recomienda pueden ser Secciones editoriales, Plataforma ???? Compartir en redes, Plataforma ???? Estilos, Micrositio Mediateca ???? Plataforma, Plataforma ???? Traductor, Filtros son Series, Filtros representa el menú Micrositio Mediateca, Área de conocimiento son Tecnología e informática, Tipo de recurso son Experimentos, Buscador se estructura en Palabra clave (Google), Formato son Videos, Índice de Autores, Tipo de recurso son Infografías, Formato son Audios, Filtros son Tipo de recurso, Área de conocimiento son Lengua y literatura, Micrositio Mediateca ???? Efemérides