WARNING:
JavaScript is turned OFF. None of the links on this concept map will
work until it is reactivated.
If you need help turning JavaScript On, click here.
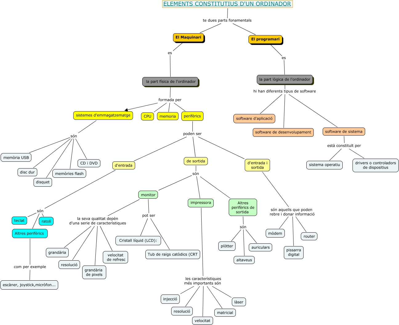
Este Cmap, tiene información relacionada con: components ordinador, monitor pot ser Cristall líquid (LCD):, sistemes d'emmagatzematge són memòries flash, monitor la seva qualitat depèn d'una serie de caracterìstiques grandària de pixels, Altres perifèrics de sortida són altaveus, d'entrada són teclat, ELEMENTS CONSTITUTIUS D'UN ORDINADOR te dues parts fonamentals El programari, sistemes d'emmagatzematge són memòria USB, la part física de l'ordinador formada per perifèrics, d'entrada són Altres perifèrics, d'entrada i sortida són aquells que poden rebre i donar informació mòdem, la part lògica de l'ordinador hi han diferents tipus de software software de sistema, de sortida són impressora, la part física de l'ordinador formada per CPU, la part física de l'ordinador formada per memoria, Altres perifèrics de sortida són plòtter, de sortida són Altres perifèrics de sortida, d'entrada són ratolì, impressora les caracterìstiques més importants són làser, d'entrada i sortida són aquells que poden rebre i donar informació router, ELEMENTS CONSTITUTIUS D'UN ORDINADOR te dues parts fonamentals El Maquinari