WARNING:
JavaScript is turned OFF. None of the links on this concept map will
work until it is reactivated.
If you need help turning JavaScript On, click here.
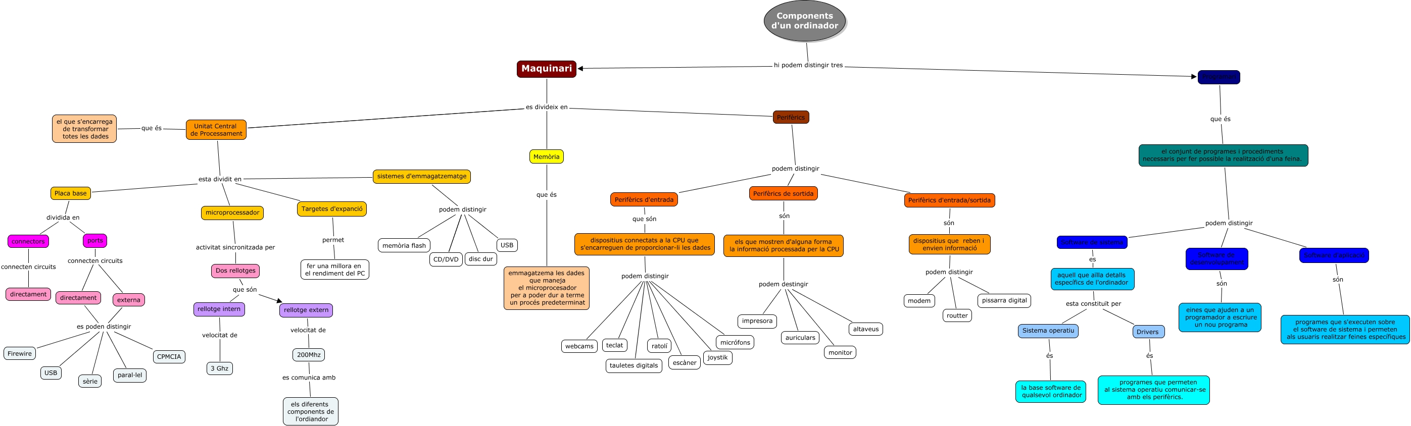
Este Cmap, tiene información relacionada con: components d'un ordinador, Unitat Central de Processament esta dividit en Targetes d'expanció, Placa base dividida en connectors, rellotge extern velocitat de 200Mhz, Unitat Central de Processament esta dividit en microprocessador, els que mostren d'alguna forma la informació processada per la CPU podem destingir impresora, connectors connecten circuits directament, Perifèrics de sortida són els que mostren d'alguna forma la informació processada per la CPU, dispositius que reben i envien informació podem distingir routter, el conjunt de programes i procediments necessaris per fer possible la realització d'una feina. podem distingir Software d'aplicació, externa es poden distingir paral·lel, sistemes d'emmagatzematge podem distingir disc dur, Software de desenvolupament són eines que ajuden a un programador a escriure un nou programa, dispositius connectats a la CPU que s'encarreguen de proporcionar-li les dades podem distingir escàner, Components d'un ordinador hi podem distingir tres Programari, Perifèrics podem distingir Perifèrics de sortida, la base software de qualsevol ordinador és Sistema operatiu, els que mostren d'alguna forma la informació processada per la CPU podem destingir altaveus, Software de sistema es aquell que aïlla detalls específics de l'ordinador, aquell que aïlla detalls específics de l'ordinador esta constituït per Drivers, Perifèrics d'entrada que són dispositius connectats a la CPU que s'encarreguen de proporcionar-li les dades