WARNING:
JavaScript is turned OFF. None of the links on this concept map will
work until it is reactivated.
If you need help turning JavaScript On, click here.
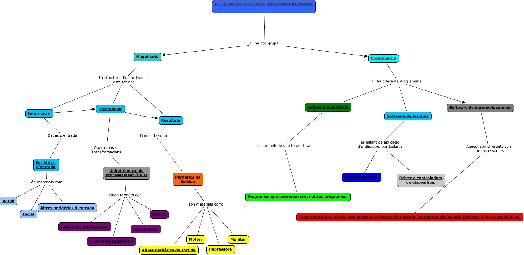
Este Cmap, tiene información relacionada con: mapaa de elements d'ordinador, Maquinaris L'estructura d'un ordinador está fet de: Resultats, Unitat Central de Processament (CPU) Estan formats de: PORTS, Perifèrics de Sortida són materials com: Plòtter, Perifèrics de Sortida són materials com: Altres perifèrics de sortida, Tractament Resultats, Unitat Central de Processament (CPU) Estan formats de: TARGETES D'EXPANSIÓ, Unitat Central de Processament (CPU) Estan formats de: MICROPROCESSADOR, Perifèrics d'entrada Són materials com: Teclat, III.ELEMENTS CONSTITUTIUS D'UN ORDINADOR Hi ha dos grups: Programaris, Maquinaris L'estructura d'un ordinador está fet de: Tractament, Resultats Dades de sortida Perifèrics de Sortida, Programaris Hi ha diferents Programaris: Software de desenvolupament, Perifèrics d'entrada Són materials com: Ratolí, Software de desenvolupament Aquest són diferents són com Processadors: Programaris que s'executen sobre el software de sistema i permeten als usuaris realitzar feines especifiques., Programaris Hi ha diferents Programaris: Software de Sistema, Informació Tractament, Tractament Operacions o Transformacions Unitat Central de Processament (CPU), Perifèrics d'entrada Són materials com: Altres peridèrics d'entrada, Informació Dades d'entrada Perifèrics d'entrada, Unitat Central de Processament (CPU) Estan formats de: PLACA BASE