WARNING:
JavaScript is turned OFF. None of the links on this concept map will
work until it is reactivated.
If you need help turning JavaScript On, click here.
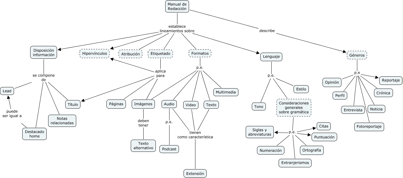
Este Cmap, tiene información relacionada con: Manual de estilo-Redacción, Consideraciones generales sobre gramática p.e. Citas, Etiquetado aplica para Hipervínculos, Géneros p.e Entrevista, Consideraciones generales sobre gramática p.e. Numeración, Lenguaje p.e. Consideraciones generales sobre gramática, Géneros p.e Perfil, Texto tienen como característica Extensión, Consideraciones generales sobre gramática p.e. Ortografía, Destacado home puede ser igual a Lead, Géneros p.e Fotoreportaje, Géneros p.e Noticia, Disposición información se compone de Notas relacionadas, Disposición información se compone de Lead, Consideraciones generales sobre gramática p.e. Extranjerismos, Consideraciones generales sobre gramática p.e. Siglas y abreviaturas, Formatos p.e. Audio, Video tienen como característica Extensión, Consideraciones generales sobre gramática p.e. Puntuación, Etiquetado aplica para Título, Lenguaje p.e. Estilo