WARNING:
JavaScript is turned OFF. None of the links on this concept map will
work until it is reactivated.
If you need help turning JavaScript On, click here.
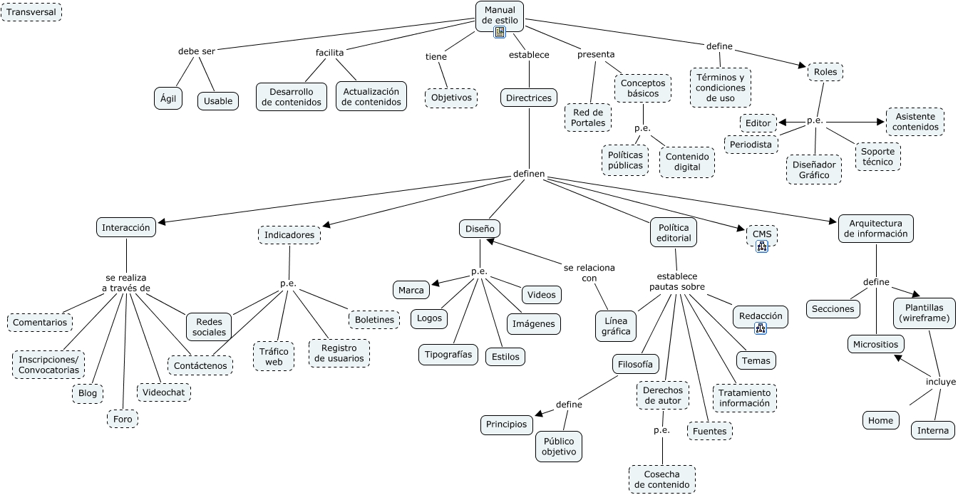
Este Cmap, tiene información relacionada con: Manual de estilo, Arquitectura de información define Plantillas (wireframe), Indicadores p.e. Tráfico web, Interacción se realiza a través de Contáctenos, Indicadores p.e. Contáctenos, Manual de estilo debe ser Usable, Manual de estilo define Roles, Indicadores p.e. Boletines, Roles p.e. Asistente contenidos, Plantillas (wireframe) incluye Interna, Diseño p.e. Tipografías, Política editorial establece pautas sobre Filosofía, Política editorial establece pautas sobre Redacción, Filosofía define Público objetivo, Arquitectura de información define Secciones, Conceptos básicos p.e. Contenido digital, Indicadores p.e. Redes sociales, Plantillas (wireframe) incluye Micrositios, Manual de estilo facilita Actualización de contenidos, Directrices definen CMS, Línea gráfica se relaciona con Diseño