WARNING:
JavaScript is turned OFF. None of the links on this concept map will
work until it is reactivated.
If you need help turning JavaScript On, click here.
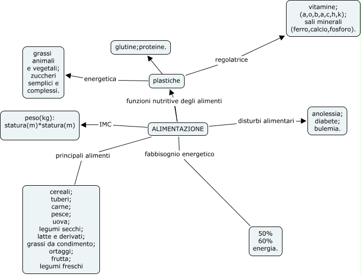
Questa Cmap, creata con IHMC CmapTools, contiene informazioni relative a: L'ALIMENTAZIONE, ALIMENTAZIONE disturbi alimentari anolessia; diabete; bulemia., ALIMENTAZIONE funzioni nutritive degli alimenti plastiche, ALIMENTAZIONE IMC peso(kg): statura(m)*statura(m), ALIMENTAZIONE fabbisognio energetico 50% 60% energia., plastiche ???? glutine;proteine., ALIMENTAZIONE funzioni nutritive degli alimenti plastiche, plastiche regolatrice vitamine; (a,o,b,a,c,h,k); sali minerali (ferro,calcio,fosforo)., ALIMENTAZIONE principali alimenti cereali; tuberi; carne; pesce; uova; legumi secchi; latte e derivati; grassi da condimento; ortaggi; frutta; legumi freschi, plastiche energetica grassi animali e vegetali; zuccheri semplici e complessi.