WARNING:
JavaScript is turned OFF. None of the links on this concept map will
work until it is reactivated.
If you need help turning JavaScript On, click here.
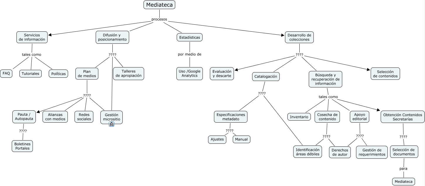
Este Cmap, tiene información relacionada con: Procesos Mediateca, Plan de medios ???? Pauta / Autopauta, Apoyo editorial ???? Gestión de requerimientos, Cosecha de contenido ???? Identificación áreas débiles, Especificaciones metadato ???? Manual, Difusión y posicionamiento ???? Talleres de apropiación, Catalogación ???? Identificación áreas débiles, Búsqueda y recuperación de información tales como Cosecha de contenido, Plan de medios ???? Redes sociales, Búsqueda y recuperación de información tales como Inventario, Difusión y posicionamiento ???? Plan de medios, Servicios de información tales como Tutoriales, Obtención Contenidos Secretarías ???? Selección de documentos, Apoyo editorial ???? Derechos de autor, Plan de medios ???? Alianzas con medios, Búsqueda y recuperación de información tales como Apoyo editorial, Estadísticas por medio de Uso /Google Analytics, Difusión y posicionamiento ???? Gestión micrositio, Desarrollo de colecciones ???? Selección de contenidos, Selección de documentos para Mediateca, Cosecha de contenido ???? Derechos de autor