WARNING:
JavaScript is turned OFF. None of the links on this concept map will
work until it is reactivated.
If you need help turning JavaScript On, click here.
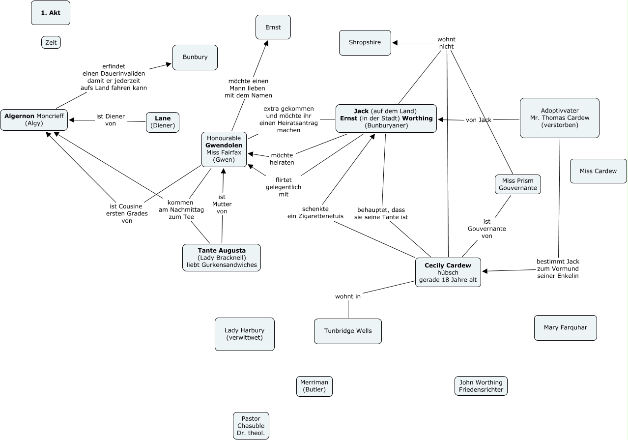
Dieses mit IHMC CmapTools erstellte CMap hat Informationen bezüglich: 1. Akt, Jack (auf dem Land) Ernst (in der Stadt) Worthing (Bunburyaner) behauptet, dass sie seine Tante ist Cecily Cardew hübsch gerade 18 Jahre alt, Miss Prism Gouvernante ist Gouvernante von Cecily Cardew hübsch gerade 18 Jahre alt, Lane (Diener) ist Diener von Algernon Moncrieff (Algy), Algernon Moncrieff (Algy) erfindet einen Dauerinvaliden damit er jederzeit aufs Land fahren kann Bunbury, Jack (auf dem Land) Ernst (in der Stadt) Worthing (Bunburyaner) extra gekommen und möchte ihr einen Heiratsantrag machen Honourable Gwendolen Miss Fairfax (Gwen), Honourable Gwendolen Miss Fairfax (Gwen) möchte einen Mann lieben mit dem Namen Ernst, Cecily Cardew hübsch gerade 18 Jahre alt wohnt nicht Shropshire, Honourable Gwendolen Miss Fairfax (Gwen) kommen am Nachmittag zum Tee Algernon Moncrieff (Algy), Cecily Cardew hübsch gerade 18 Jahre alt wohnt in Tunbridge Wells, Adoptivvater Mr. Thomas Cardew (verstorben) von Jack Jack (auf dem Land) Ernst (in der Stadt) Worthing (Bunburyaner), Miss Prism Gouvernante wohnt nicht Shropshire, Tante Augusta (Lady Bracknell) liebt Gurkensandwiches kommen am Nachmittag zum Tee Algernon Moncrieff (Algy), Honourable Gwendolen Miss Fairfax (Gwen) ist Cousine ersten Grades von Algernon Moncrieff (Algy), Cecily Cardew hübsch gerade 18 Jahre alt schenkte ein Zigarettenetuis Jack (auf dem Land) Ernst (in der Stadt) Worthing (Bunburyaner), Adoptivvater Mr. Thomas Cardew (verstorben) bestimmt Jack zum Vormund seiner Enkelin Cecily Cardew hübsch gerade 18 Jahre alt, Jack (auf dem Land) Ernst (in der Stadt) Worthing (Bunburyaner) wohnt nicht Shropshire, Jack (auf dem Land) Ernst (in der Stadt) Worthing (Bunburyaner) möchte heiraten Honourable Gwendolen Miss Fairfax (Gwen), Jack (auf dem Land) Ernst (in der Stadt) Worthing (Bunburyaner) flirtet gelegentlich mit Honourable Gwendolen Miss Fairfax (Gwen), Tante Augusta (Lady Bracknell) liebt Gurkensandwiches ist Mutter von Honourable Gwendolen Miss Fairfax (Gwen)