WARNING:
JavaScript is turned OFF. None of the links on this concept map will
work until it is reactivated.
If you need help turning JavaScript On, click here.
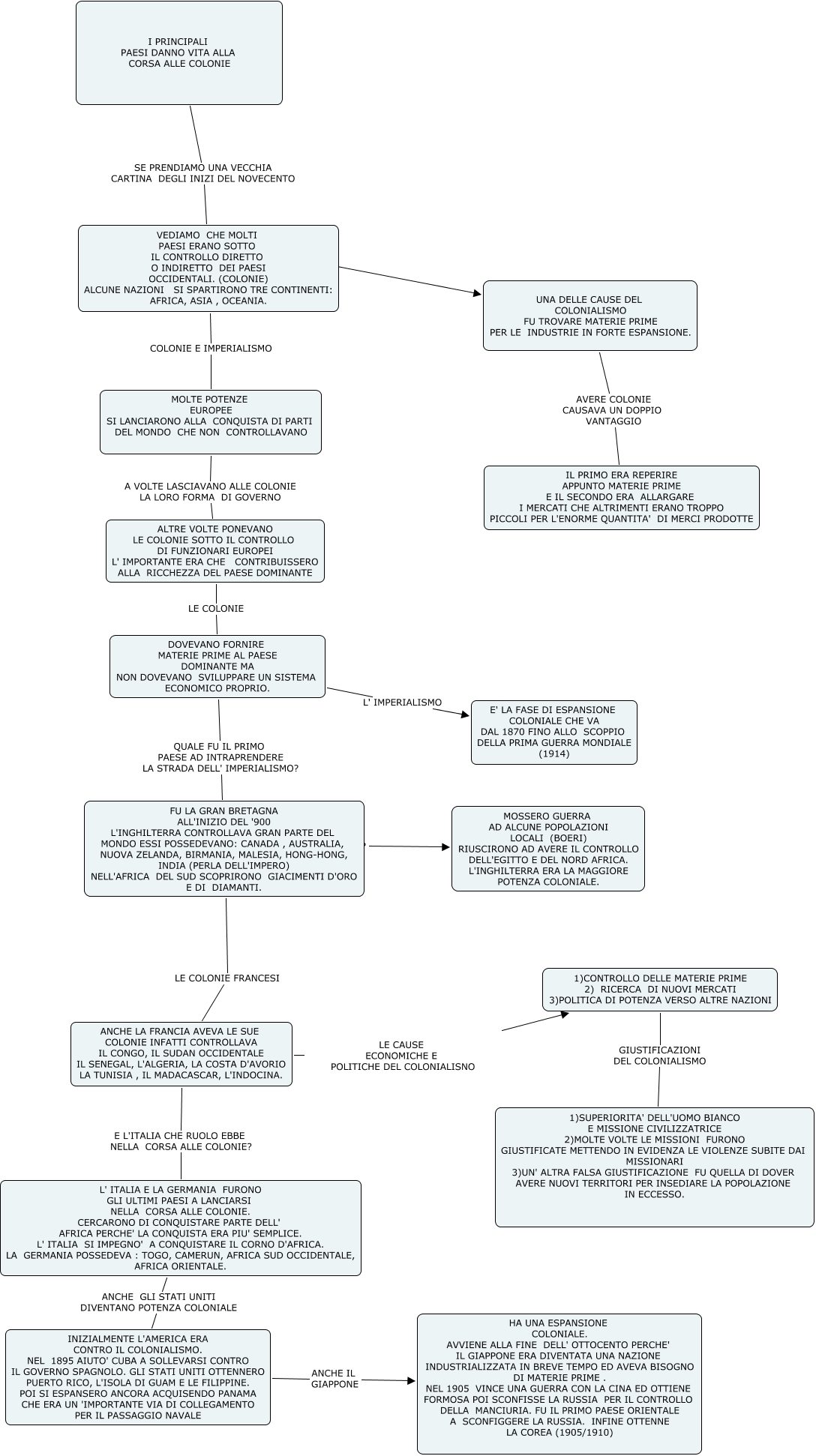
Questa Cmap, creata con IHMC CmapTools, contiene informazioni relative a: IL COLONIALISMO, MOLTE POTENZE EUROPEE SI LANCIARONO ALLA CONQUISTA DI PARTI DEL MONDO CHE NON CONTROLLAVANO A VOLTE LASCIAVANO ALLE COLONIE LA LORO FORMA DI GOVERNO ALTRE VOLTE PONEVANO LE COLONIE SOTTO IL CONTROLLO DI FUNZIONARI EUROPEI L' IMPORTANTE ERA CHE CONTRIBUISSERO ALLA RICCHEZZA DEL PAESE DOMINANTE, DOVEVANO FORNIRE MATERIE PRIME AL PAESE DOMINANTE MA NON DOVEVANO SVILUPPARE UN SISTEMA ECONOMICO PROPRIO. L' IMPERIALISMO E' LA FASE DI ESPANSIONE COLONIALE CHE VA DAL 1870 FINO ALLO SCOPPIO DELLA PRIMA GUERRA MONDIALE (1914), ANCHE LA FRANCIA AVEVA LE SUE COLONIE INFATTI CONTROLLAVA IL CONGO, IL SUDAN OCCIDENTALE IL SENEGAL, L'ALGERIA, LA COSTA D'AVORIO LA TUNISIA , IL MADACASCAR, L'INDOCINA. LE CAUSE ECONOMICHE E POLITICHE DEL COLONIALISNO 1)CONTROLLO DELLE MATERIE PRIME 2) RICERCA DI NUOVI MERCATI 3)POLITICA DI POTENZA VERSO ALTRE NAZIONI, FU LA GRAN BRETAGNA ALL'INIZIO DEL '900 L'INGHILTERRA CONTROLLAVA GRAN PARTE DEL MONDO ESSI POSSEDEVANO: CANADA , AUSTRALIA, NUOVA ZELANDA, BIRMANIA, MALESIA, HONG-HONG, INDIA (PERLA DELL'IMPERO) NELL'AFRICA DEL SUD SCOPRIRONO GIACIMENTI D'ORO E DI DIAMANTI. ???? MOSSERO GUERRA AD ALCUNE POPOLAZIONI LOCALI (BOERI) RIUSCIRONO AD AVERE IL CONTROLLO DELL'EGITTO E DEL NORD AFRICA. L'INGHILTERRA ERA LA MAGGIORE POTENZA COLONIALE., I PRINCIPALI PAESI DANNO VITA ALLA CORSA ALLE COLONIE SE PRENDIAMO UNA VECCHIA CARTINA DEGLI INIZI DEL NOVECENTO VEDIAMO CHE MOLTI PAESI ERANO SOTTO IL CONTROLLO DIRETTO O INDIRETTO DEI PAESI OCCIDENTALI. (COLONIE) ALCUNE NAZIONI SI SPARTIRONO TRE CONTINENTI: AFRICA, ASIA , OCEANIA., 1)CONTROLLO DELLE MATERIE PRIME 2) RICERCA DI NUOVI MERCATI 3)POLITICA DI POTENZA VERSO ALTRE NAZIONI GIUSTIFICAZIONI DEL COLONIALISMO 1)SUPERIORITA' DELL'UOMO BIANCO E MISSIONE CIVILIZZATRICE 2)MOLTE VOLTE LE MISSIONI FURONO GIUSTIFICATE METTENDO IN EVIDENZA LE VIOLENZE SUBITE DAI MISSIONARI 3)UN' ALTRA FALSA GIUSTIFICAZIONE FU QUELLA DI DOVER AVERE NUOVI TERRITORI PER INSEDIARE LA POPOLAZIONE IN ECCESSO., ANCHE LA FRANCIA AVEVA LE SUE COLONIE INFATTI CONTROLLAVA IL CONGO, IL SUDAN OCCIDENTALE IL SENEGAL, L'ALGERIA, LA COSTA D'AVORIO LA TUNISIA , IL MADACASCAR, L'INDOCINA. E L'ITALIA CHE RUOLO EBBE NELLA CORSA ALLE COLONIE? L' ITALIA E LA GERMANIA FURONO GLI ULTIMI PAESI A LANCIARSI NELLA CORSA ALLE COLONIE. CERCARONO DI CONQUISTARE PARTE DELL' AFRICA PERCHE' LA CONQUISTA ERA PIU' SEMPLICE. L' ITALIA SI IMPEGNO' A CONQUISTARE IL CORNO D'AFRICA. LA GERMANIA POSSEDEVA : TOGO, CAMERUN, AFRICA SUD OCCIDENTALE, AFRICA ORIENTALE., L' ITALIA E LA GERMANIA FURONO GLI ULTIMI PAESI A LANCIARSI NELLA CORSA ALLE COLONIE. CERCARONO DI CONQUISTARE PARTE DELL' AFRICA PERCHE' LA CONQUISTA ERA PIU' SEMPLICE. L' ITALIA SI IMPEGNO' A CONQUISTARE IL CORNO D'AFRICA. LA GERMANIA POSSEDEVA : TOGO, CAMERUN, AFRICA SUD OCCIDENTALE, AFRICA ORIENTALE. ANCHE GLI STATI UNITI DIVENTANO POTENZA COLONIALE INIZIALMENTE L'AMERICA ERA CONTRO IL COLONIALISMO. NEL 1895 AIUTO' CUBA A SOLLEVARSI CONTRO IL GOVERNO SPAGNOLO. GLI STATI UNITI OTTENNERO PUERTO RICO, L'ISOLA DI GUAM E LE FILIPPINE. POI SI ESPANSERO ANCORA ACQUISENDO PANAMA CHE ERA UN 'IMPORTANTE VIA DI COLLEGAMENTO PER IL PASSAGGIO NAVALE, FU LA GRAN BRETAGNA ALL'INIZIO DEL '900 L'INGHILTERRA CONTROLLAVA GRAN PARTE DEL MONDO ESSI POSSEDEVANO: CANADA , AUSTRALIA, NUOVA ZELANDA, BIRMANIA, MALESIA, HONG-HONG, INDIA (PERLA DELL'IMPERO) NELL'AFRICA DEL SUD SCOPRIRONO GIACIMENTI D'ORO E DI DIAMANTI. LE COLONIE FRANCESI ANCHE LA FRANCIA AVEVA LE SUE COLONIE INFATTI CONTROLLAVA IL CONGO, IL SUDAN OCCIDENTALE IL SENEGAL, L'ALGERIA, LA COSTA D'AVORIO LA TUNISIA , IL MADACASCAR, L'INDOCINA., INIZIALMENTE L'AMERICA ERA CONTRO IL COLONIALISMO. NEL 1895 AIUTO' CUBA A SOLLEVARSI CONTRO IL GOVERNO SPAGNOLO. GLI STATI UNITI OTTENNERO PUERTO RICO, L'ISOLA DI GUAM E LE FILIPPINE. POI SI ESPANSERO ANCORA ACQUISENDO PANAMA CHE ERA UN 'IMPORTANTE VIA DI COLLEGAMENTO PER IL PASSAGGIO NAVALE ANCHE IL GIAPPONE HA UNA ESPANSIONE COLONIALE. AVVIENE ALLA FINE DELL' OTTOCENTO PERCHE' IL GIAPPONE ERA DIVENTATA UNA NAZIONE INDUSTRIALIZZATA IN BREVE TEMPO ED AVEVA BISOGNO DI MATERIE PRIME . NEL 1905 VINCE UNA GUERRA CON LA CINA ED OTTIENE FORMOSA POI SCONFISSE LA RUSSIA PER IL CONTROLLO DELLA MANCIURIA. FU IL PRIMO PAESE ORIENTALE A SCONFIGGERE LA RUSSIA. INFINE OTTENNE LA COREA (1905/1910), VEDIAMO CHE MOLTI PAESI ERANO SOTTO IL CONTROLLO DIRETTO O INDIRETTO DEI PAESI OCCIDENTALI. (COLONIE) ALCUNE NAZIONI SI SPARTIRONO TRE CONTINENTI: AFRICA, ASIA , OCEANIA. ???? UNA DELLE CAUSE DEL COLONIALISMO FU TROVARE MATERIE PRIME PER LE INDUSTRIE IN FORTE ESPANSIONE., VEDIAMO CHE MOLTI PAESI ERANO SOTTO IL CONTROLLO DIRETTO O INDIRETTO DEI PAESI OCCIDENTALI. (COLONIE) ALCUNE NAZIONI SI SPARTIRONO TRE CONTINENTI: AFRICA, ASIA , OCEANIA. COLONIE E IMPERIALISMO MOLTE POTENZE EUROPEE SI LANCIARONO ALLA CONQUISTA DI PARTI DEL MONDO CHE NON CONTROLLAVANO, UNA DELLE CAUSE DEL COLONIALISMO FU TROVARE MATERIE PRIME PER LE INDUSTRIE IN FORTE ESPANSIONE. AVERE COLONIE CAUSAVA UN DOPPIO VANTAGGIO IL PRIMO ERA REPERIRE APPUNTO MATERIE PRIME E IL SECONDO ERA ALLARGARE I MERCATI CHE ALTRIMENTI ERANO TROPPO PICCOLI PER L'ENORME QUANTITA' DI MERCI PRODOTTE, DOVEVANO FORNIRE MATERIE PRIME AL PAESE DOMINANTE MA NON DOVEVANO SVILUPPARE UN SISTEMA ECONOMICO PROPRIO. QUALE FU IL PRIMO PAESE AD INTRAPRENDERE LA STRADA DELL' IMPERIALISMO? FU LA GRAN BRETAGNA ALL'INIZIO DEL '900 L'INGHILTERRA CONTROLLAVA GRAN PARTE DEL MONDO ESSI POSSEDEVANO: CANADA , AUSTRALIA, NUOVA ZELANDA, BIRMANIA, MALESIA, HONG-HONG, INDIA (PERLA DELL'IMPERO) NELL'AFRICA DEL SUD SCOPRIRONO GIACIMENTI D'ORO E DI DIAMANTI., ALTRE VOLTE PONEVANO LE COLONIE SOTTO IL CONTROLLO DI FUNZIONARI EUROPEI L' IMPORTANTE ERA CHE CONTRIBUISSERO ALLA RICCHEZZA DEL PAESE DOMINANTE LE COLONIE DOVEVANO FORNIRE MATERIE PRIME AL PAESE DOMINANTE MA NON DOVEVANO SVILUPPARE UN SISTEMA ECONOMICO PROPRIO.