WARNING:
JavaScript is turned OFF. None of the links on this concept map will
work until it is reactivated.
If you need help turning JavaScript On, click here.
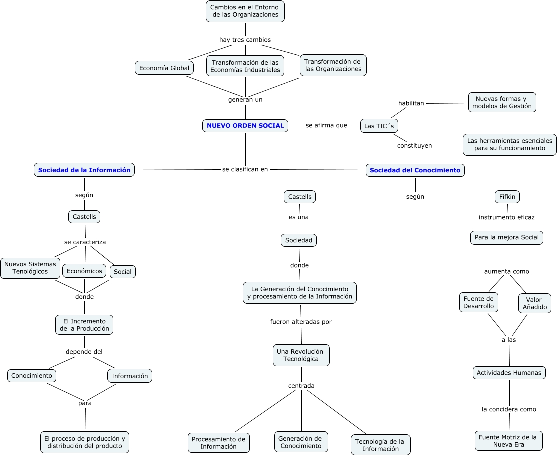
Este Cmap, tiene información relacionada con: gestconocim.A1, Sociedad de la Información según Castells, Transformación de las Organizaciones generan un NUEVO ORDEN SOCIAL, Castells se caracteriza Nuevos Sistemas Tenológicos, Información para El proceso de producción y distribución del producto, Una Revolución Tecnológica centrada Procesamiento de Información, Las TIC´s habilitan Nuevas formas y modelos de Gestión, Sociedad donde La Generación del Conocimiento y procesamiento de la Información, Una Revolución Tecnológica centrada Tecnología de la Información, Castells se caracteriza Social, Sociedad del Conocimiento según Castells, Conocimiento para El proceso de producción y distribución del producto, Cambios en el Entorno de las Organizaciones hay tres cambios Transformación de las Economías Industriales, Social donde El Incremento de la Producción, NUEVO ORDEN SOCIAL se clasifican en Sociedad de la Información, NUEVO ORDEN SOCIAL se afirma que Las TIC´s, Una Revolución Tecnológica centrada Generación de Conocimiento, El Incremento de la Producción depende del Conocimiento, Economía Global generan un NUEVO ORDEN SOCIAL, Fifkin instrumento eficaz Para la mejora Social, Sociedad del Conocimiento según Fifkin