WARNING:
JavaScript is turned OFF. None of the links on this concept map will
work until it is reactivated.
If you need help turning JavaScript On, click here.
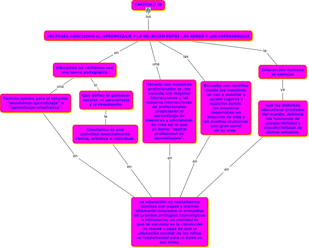
Este Cmap, tiene información relacionada con: CAPITULO VI, FACTORES ASOCIADOS AL APRENDIZAJE Y LA RELACIÓN ENTRE LOS GENES Y LAS EXPERIENCIAS una Escuela con maestros profecionales es una escuela con mejores interacciones y las mejores interacciones de profecionales propiciarán el aprendizaje de maestros y educandos. Se crea así lo que yo llamo "espiral profesional de aprendizajes"., Escuela con maestros profecionales es una escuela con mejores interacciones y las mejores interacciones de profecionales propiciarán el aprendizaje de maestros y educandos. Se crea así lo que yo llamo "espiral profesional de aprendizajes". en La educación no necesitamos familias con papás y mamás altamente educados ni envueltos de grandes artilugios tecnológicos o bibliotecas, en realidad lo que se necesita es la convicción en mamá y papá de que la educación escolar de los niños es fundamental para el éxito en sus vidas., Educación no contamos con una teoría pedagógica. una Tecnica optima para el binomio "enseñanza-aprendizaje" o "aprendizaje-enseñanza"., FACTORES ASOCIADOS AL APRENDIZAJE Y LA RELACIÓN ENTRE LOS GENES Y LAS EXPERIENCIAS la Interanción humana es esencial, Enseñanza es una actividad esencialmente clínica, artística e individual. en La educación no necesitamos familias con papás y mamás altamente educados ni envueltos de grandes artilugios tecnológicos o bibliotecas, en realidad lo que se necesita es la convicción en mamá y papá de que la educación escolar de los niños es fundamental para el éxito en sus vidas., que los sistemas educativos alrededor del mundo, delimita las funciones de comparabilidad y transferibilidad de dichos estudios. en La educación no necesitamos familias con papás y mamás altamente educados ni envueltos de grandes artilugios tecnológicos o bibliotecas, en realidad lo que se necesita es la convicción en mamá y papá de que la educación escolar de los niños es fundamental para el éxito en sus vidas., FACTORES ASOCIADOS AL APRENDIZAJE Y LA RELACIÓN ENTRE LOS GENES Y LAS EXPERIENCIAS en Educación no contamos con una teoría pedagógica., Educación no contamos con una teoría pedagógica. lo Que define el quehacer escolar, el aprendizaje y el desempeño., CAPITULO VI los FACTORES ASOCIADOS AL APRENDIZAJE Y LA RELACIÓN ENTRE LOS GENES Y LAS EXPERIENCIAS, Escuelas son recintos donde los maestros no van a enseñar y ya;son lugares y espacios donde los maestros desarrollan un proyecto de vida y en muchas ocasiones una gran parte de su vida. en La educación no necesitamos familias con papás y mamás altamente educados ni envueltos de grandes artilugios tecnológicos o bibliotecas, en realidad lo que se necesita es la convicción en mamá y papá de que la educación escolar de los niños es fundamental para el éxito en sus vidas., Tecnica optima para el binomio "enseñanza-aprendizaje" o "aprendizaje-enseñanza". en La educación no necesitamos familias con papás y mamás altamente educados ni envueltos de grandes artilugios tecnológicos o bibliotecas, en realidad lo que se necesita es la convicción en mamá y papá de que la educación escolar de los niños es fundamental para el éxito en sus vidas., Que define el quehacer escolar, el aprendizaje y el desempeño. la Enseñanza es una actividad esencialmente clínica, artística e individual., FACTORES ASOCIADOS AL APRENDIZAJE Y LA RELACIÓN ENTRE LOS GENES Y LAS EXPERIENCIAS las Escuelas son recintos donde los maestros no van a enseñar y ya;son lugares y espacios donde los maestros desarrollan un proyecto de vida y en muchas ocasiones una gran parte de su vida., Interanción humana es esencial ya que los sistemas educativos alrededor del mundo, delimita las funciones de comparabilidad y transferibilidad de dichos estudios.