WARNING:
JavaScript is turned OFF. None of the links on this concept map will
work until it is reactivated.
If you need help turning JavaScript On, click here.
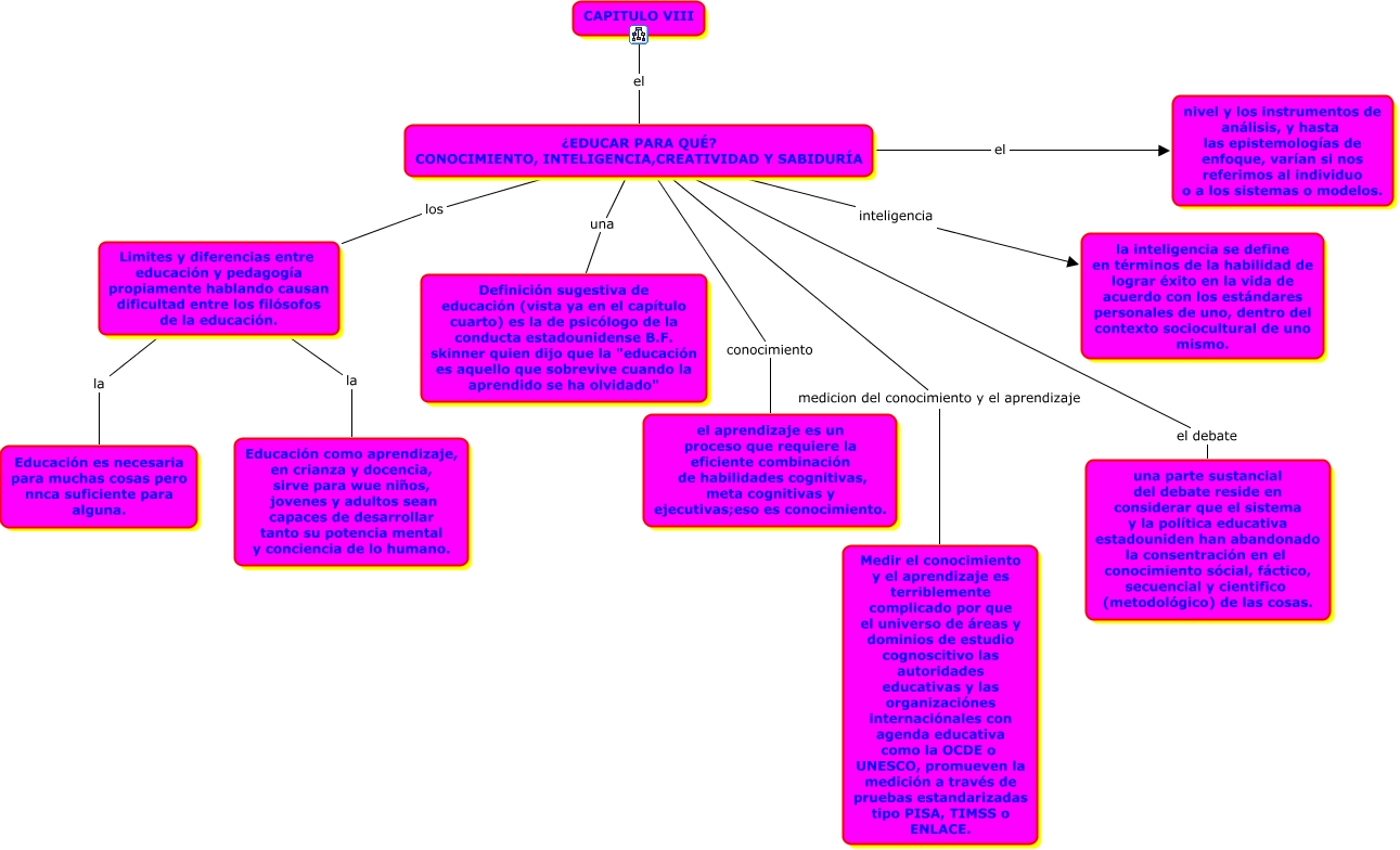
Este Cmap, tiene información relacionada con: CAPITULO VIII, ¿EDUCAR PARA QUÉ? CONOCIMIENTO, INTELIGENCIA,CREATIVIDAD Y SABIDURÍA el nivel y los instrumentos de análisis, y hasta las epistemologías de enfoque, varían si nos referimos al individuo o a los sistemas o modelos., CAPITULO VIII el ¿EDUCAR PARA QUÉ? CONOCIMIENTO, INTELIGENCIA,CREATIVIDAD Y SABIDURÍA, Limites y diferencias entre educación y pedagogía propiamente hablando causan dificultad entre los filósofos de la educación. la Educación es necesaria para muchas cosas pero nnca suficiente para alguna., ¿EDUCAR PARA QUÉ? CONOCIMIENTO, INTELIGENCIA,CREATIVIDAD Y SABIDURÍA los Limites y diferencias entre educación y pedagogía propiamente hablando causan dificultad entre los filósofos de la educación., ¿EDUCAR PARA QUÉ? CONOCIMIENTO, INTELIGENCIA,CREATIVIDAD Y SABIDURÍA conocimiento el aprendizaje es un proceso que requiere la eficiente combinación de habilidades cognitivas, meta cognitivas y ejecutivas;eso es conocimiento., Limites y diferencias entre educación y pedagogía propiamente hablando causan dificultad entre los filósofos de la educación. la Educación como aprendizaje, en crianza y docencia, sirve para wue niños, jovenes y adultos sean capaces de desarrollar tanto su potencia mental y conciencia de lo humano., ¿EDUCAR PARA QUÉ? CONOCIMIENTO, INTELIGENCIA,CREATIVIDAD Y SABIDURÍA el debate una parte sustancial del debate reside en considerar que el sistema y la política educativa estadouniden han abandonado la consentración en el conocimiento sócial, fáctico, secuencial y cientifico (metodológico) de las cosas., ¿EDUCAR PARA QUÉ? CONOCIMIENTO, INTELIGENCIA,CREATIVIDAD Y SABIDURÍA inteligencia la inteligencia se define en términos de la habilidad de lograr éxito en la vida de acuerdo con los estándares personales de uno, dentro del contexto sociocultural de uno mismo., ¿EDUCAR PARA QUÉ? CONOCIMIENTO, INTELIGENCIA,CREATIVIDAD Y SABIDURÍA medicion del conocimiento y el aprendizaje Medir el conocimiento y el aprendizaje es terriblemente complicado por que el universo de áreas y dominios de estudio cognoscitivo las autoridades educativas y las organizaciónes internaciónales con agenda educativa como la OCDE o UNESCO, promueven la medición a través de pruebas estandarizadas tipo PISA, TIMSS o ENLACE., ¿EDUCAR PARA QUÉ? CONOCIMIENTO, INTELIGENCIA,CREATIVIDAD Y SABIDURÍA una Definición sugestiva de educación (vista ya en el capítulo cuarto) es la de psicólogo de la conducta estadounidense B.F. skinner quien dijo que la "educación es aquello que sobrevive cuando la aprendido se ha olvidado"