WARNING:
JavaScript is turned OFF. None of the links on this concept map will
work until it is reactivated.
If you need help turning JavaScript On, click here.
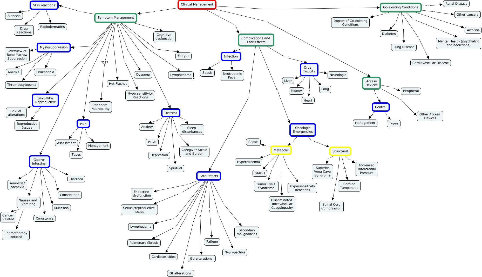
This Concept Map, created with IHMC CmapTools, has information related to: Clinical Management, Co-existing Conditions - Renal Disease, Symptom Management - Dyspnea, Gastro- intestinal - Xerostomia, Metabolic - Sepsis, Oncologic Emergencies - Structural, Clinical Management - Co-existing Conditions, Symptom Management - Pain, Pain - Types, Metabolic - Hypercalcemia, Late Effects - Sexual/reproductive issues, Co-existing Conditions - Impact of Co-existing Conditions, Complications and Late Effects - Oncologic Emergencies, Distress - Spiritual, Access Devices - Other Access Devices, Myelosuppression - Thrombocytopenia, Structural -- Cardiac Tamponade, Metabolic - SIADH, Gastro- intestinal - Anorexia/ cachexia, Organ Toxicity - Liver, Pain - Management