WARNING:
JavaScript is turned OFF. None of the links on this concept map will
work until it is reactivated.
If you need help turning JavaScript On, click here.
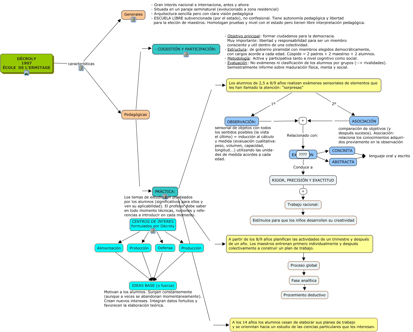
Este Cmap, tiene información relacionada con: Decroly, EXPRESIÓN Conduce a RIGOR, PRECISIÓN Y EXACTITUD, + Relacionado con: EXPRESIÓN, RIGOR, PRECISIÓN Y EXACTITUD + Trabajo racional:, Proceso global ???? Fase analítica, Trabajo racional: ???? Estímulos para que los niños desarrollen su creatividad, PRÁCTICA: A partir de los 8/9 años planifican las actividades de un trimestre y después de un año. Los maestros entrenan primero individualmente y después colectivamente a construir un plan de trabajo., PRÁCTICA: Los alumnos de 2,5 a 8/9 años realizan exámenes sensoriales de elementos que les han llamado la atención: "sorpresas", Protección IDEAS BASE (o fuerza), Los temas de estudio son planteados por los alumnos (significativos para ellos y ven su aplicabilidad). El profesor debe saber en todo momento técnicas, nociones y refe- rencias a introducir en cada momento. CENTROS DE INTERES formulados por Dècroly Protección, Defensa IDEAS BASE (o fuerza), Fase analítica ???? Procemiento deductivo, ABSTRACTA ???? lenguaje oral y escrito, EXPRESIÓN ???? CONCRETA, ASOCIACIÓN +, OBSERVACIÓN: +, EXPRESIÓN ???? ABSTRACTA, Alimentación IDEAS BASE (o fuerza), Los temas de estudio son planteados por los alumnos (significativos para ellos y ven su aplicabilidad). El profesor debe saber en todo momento técnicas, nociones y refe- rencias a introducir en cada momento. CENTROS DE INTERES formulados por Dècroly Producción, DÈCROLY 1907 ÉCOLE DE L'ERMITAGE características Pedagógicas, PRÁCTICA: A los 14 años los alumnos cesan de elaborar sus planes de trabajo y se orienntan hacia un estudio de las ciencias particulares que les interesan.