WARNING:
JavaScript is turned OFF. None of the links on this concept map will
work until it is reactivated.
If you need help turning JavaScript On, click here.
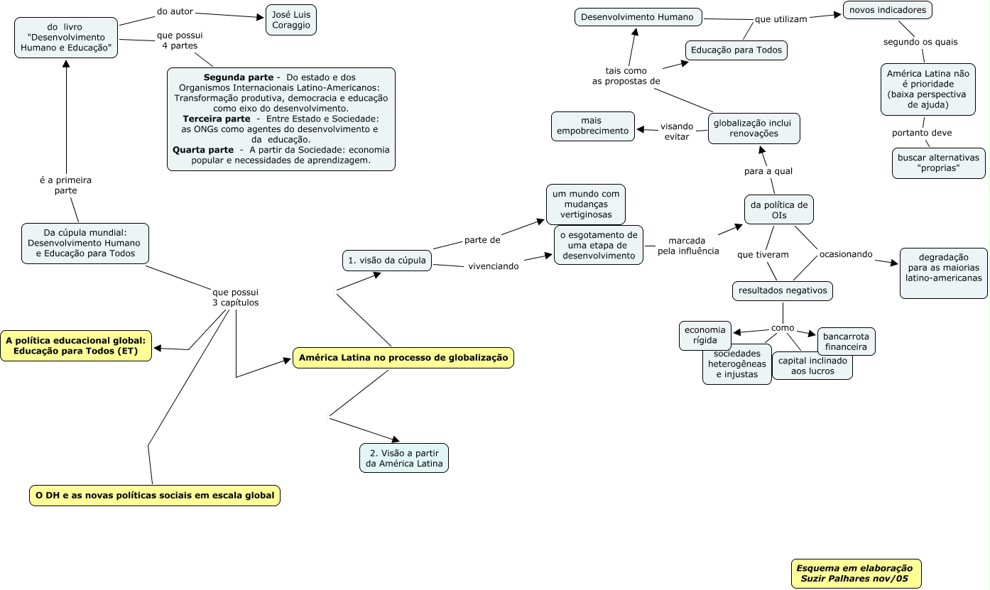
Esse mapa conceitual, produzido no IHMC CmapTools, tem a informação relacionada a: Desenvolvimento Humano e Educação, o esgotamento de uma etapa de desenvolvimento marcada pela influência da política de OIs, América Latina no processo de globalização 2. Visão a partir da América Latina, Educação para Todos que utilizam novos indicadores, da política de OIs para a qual globalização inclui renovações, resultados negativos como bancarrota financeira, globalização inclui renovações tais como as propostas de Desenvolvimento Humano, da política de OIs ocasionando degradação para as maiorias latino-americanas, Da cúpula mundial: Desenvolvimento Humano e Educação para Todos que possui 3 capítulos A política educacional global: Educação para Todos (ET), novos indicadores segundo os quais América Latina não é prioridade (baixa perspectiva de ajuda), da política de OIs que tiveram resultados negativos, América Latina não é prioridade (baixa perspectiva de ajuda) portanto deve buscar alternativas "proprias", Da cúpula mundial: Desenvolvimento Humano e Educação para Todos que possui 3 capítulos América Latina no processo de globalização, resultados negativos como capital inclinado aos lucros, globalização inclui renovações visando evitar mais empobrecimento, resultados negativos como sociedades heterogêneas e injustas, resultados negativos ocasionando degradação para as maiorias latino-americanas, 1. visão da cúpula parte de um mundo com mudanças vertiginosas, do livro "Desenvolvimento Humano e Educação" do autor José Luis Coraggio, do livro "Desenvolvimento Humano e Educação" que possui 4 partes Segunda parte - Do estado e dos Organismos Internacionais Latino-Americanos: Transformação produtiva, democracia e educação como eixo do desenvolvimento. Terceira parte - Entre Estado e Sociedade: as ONGs como agentes do desenvolvimento e da educação. Quarta parte - A partir da Sociedade: economia popular e necessidades de aprendizagem., Da cúpula mundial: Desenvolvimento Humano e Educação para Todos que possui 3 capítulos O DH e as novas políticas sociais em escala global