IHMC Public Cmaps

        Su_estudos
            Ours Cmaps
                SUZIR
                    Currículo
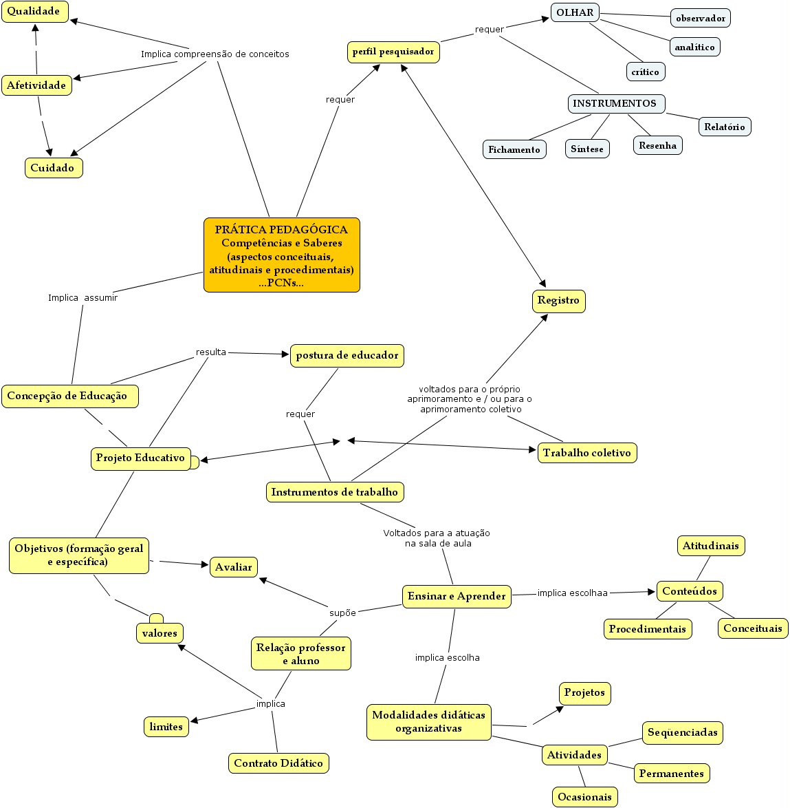
                    Prática Pedagógica

                        Avaliação
                        Ensinar e Aprender
                        Prática Pedagógica.jpg