WARNING:
JavaScript is turned OFF. None of the links on this concept map will
work until it is reactivated.
If you need help turning JavaScript On, click here.
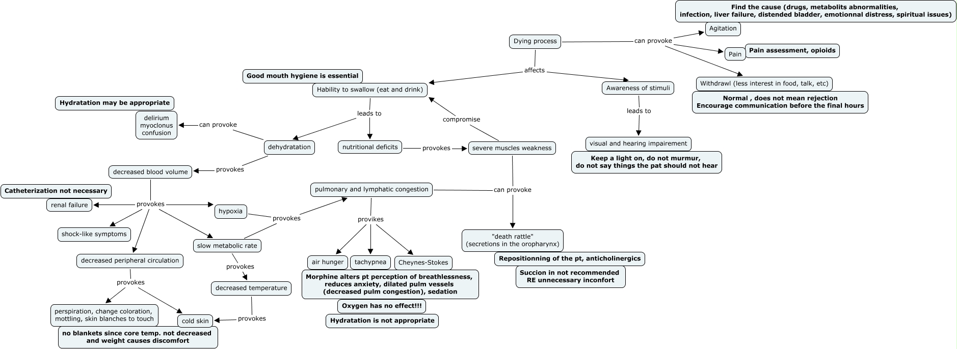
Cette carte de concepts créée avec IHMC CmapTools traite de: Care at the time of death, decreased peripheral circulation provokes perspiration, change coloration, mottling, skin blanches to touch, Dying process can provoke Withdrawl (less interest in food, talk, etc), decreased blood volume provokes decreased peripheral circulation, pulmonary and lymphatic congestion provikes air hunger, nutritional deficits provokes severe muscles weakness, slow metabolic rate provokes pulmonary and lymphatic congestion, Awareness of stimuli leads to visual and hearing impairement, Dying process can provoke Pain, pulmonary and lymphatic congestion provikes Cheynes-Stokes, hypoxia provokes pulmonary and lymphatic congestion, severe muscles weakness compromise Hability to swallow (eat and drink), Dying process affects Hability to swallow (eat and drink), Hability to swallow (eat and drink) leads to nutritional deficits, dehydratation can provoke delirium myoclonus confusion, decreased peripheral circulation provokes cold skin, decreased blood volume provokes slow metabolic rate, pulmonary and lymphatic congestion can provoke "death rattle" (secretions in the oropharynx), Dying process affects Awareness of stimuli, severe muscles weakness can provoke "death rattle" (secretions in the oropharynx), decreased temperature provokes cold skin