WARNING:
JavaScript is turned OFF. None of the links on this concept map will
work until it is reactivated.
If you need help turning JavaScript On, click here.
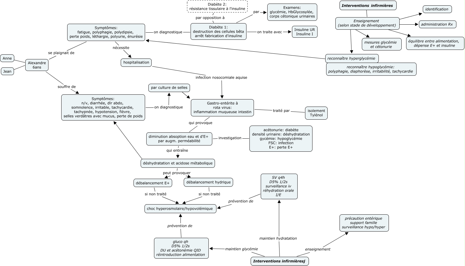
Cette carte de concepts créée avec IHMC CmapTools traite de: DB1 gastro, gluco qh D5% 1/2s DU et acétonémie QID réintroduction alimentation prévention de choc hyperosmolaire/hypovolémique, Interventions infirmièresj enseignement précaution entérique support famille surveillance hypo/hyper, déshydratation et acidose métabolique peut provoquer débalancement hydrique, Diabète 1: destruction des cellules bêta arrêt fabrication d'insuline par opposition à Diabète 2: résistance tissulaire à l'insuline, Gastro-entérite à rota virus: inflammation muqueuse intestin qui provoque diminution absoption eau et d'E+ par augm. perméabilité, par culture de selles ???? Gastro-entérite à rota virus: inflammation muqueuse intestin, Diabète 1: destruction des cellules bêta arrêt fabrication d'insuline on traite avec Insuline UR Insuline I, SV q4h D5% 1/2s surveillance iv réhydration orale I/E prévention de choc hyperosmolaire/hypovolémique, diminution absoption eau et d'E+ par augm. perméabilité investigation acétonurie: diabète densité urinaire: déshydratation gycémie: hypoglycémie FSC: infection E+: perte E+, débalancement hydrique si non traité choc hyperosmolaire/hypovolémique, Symptômes: n/v, diarrhée, dlr abdo, somnolence, irritable, tachycardie, tachypnée, hypotension, fièvre, selles verdâtres avec mucus, perte de poids on diagnostique par culture de selles, Anne ???? Alexandre 6ans, Interventions infirmières ???? Enseignement (selon stade de développement), Enseignement (selon stade de développement) ???? reconnaître hyperglycémie, Enseignement (selon stade de développement) ???? mesures glycémie et cétonurie, Alexandre 6ans souffre de Symptômes: n/v, diarrhée, dlr abdo, somnolence, irritable, tachycardie, tachypnée, hypotension, fièvre, selles verdâtres avec mucus, perte de poids, Gastro-entérite à rota virus: inflammation muqueuse intestin traité par isolement Tylénol, Interventions infirmièresj maintien glycémie gluco qh D5% 1/2s DU et acétonémie QID réintroduction alimentation, déshydratation et acidose métabolique ???? Symptômes: n/v, diarrhée, dlr abdo, somnolence, irritable, tachycardie, tachypnée, hypotension, fièvre, selles verdâtres avec mucus, perte de poids, Enseignement (selon stade de développement) ???? équilibre entre alimentation, dépense E+ et insuline