WARNING:
JavaScript is turned OFF. None of the links on this concept map will
work until it is reactivated.
If you need help turning JavaScript On, click here.
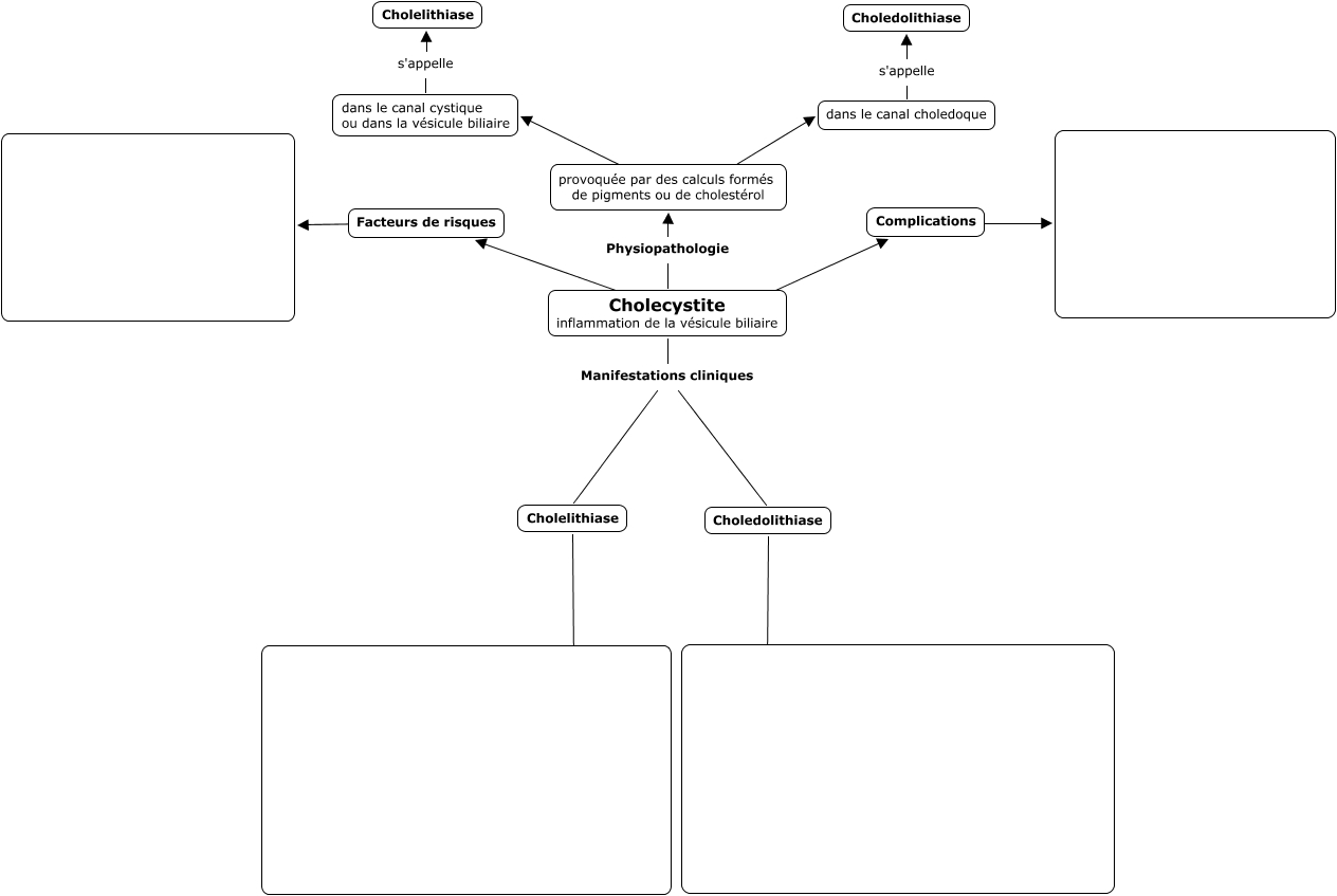
Cette carte de concepts créée avec IHMC CmapTools traite de: voies biliaires6, Cholecystite inflammation de la vésicule biliaire Physiopathologie provoquée par des calculs formés de pigments ou de cholestérol, dans le canal choledoque s'appelle Choledolithiase, Choledolithiase ????, Cholecystite inflammation de la vésicule biliaire ???? Facteurs de risques, Complications ????, dans le canal cystique ou dans la vésicule biliaire s'appelle Cholelithiase, Cholecystite inflammation de la vésicule biliaire Manifestations cliniques Choledolithiase, Cholecystite inflammation de la vésicule biliaire ???? Complications, provoquée par des calculs formés de pigments ou de cholestérol ???? dans le canal choledoque, Cholecystite inflammation de la vésicule biliaire Manifestations cliniques Cholelithiase, provoquée par des calculs formés de pigments ou de cholestérol ???? dans le canal cystique ou dans la vésicule biliaire, Facteurs de risques ????, Cholelithiase ????