WARNING:
JavaScript is turned OFF. None of the links on this concept map will
work until it is reactivated.
If you need help turning JavaScript On, click here.
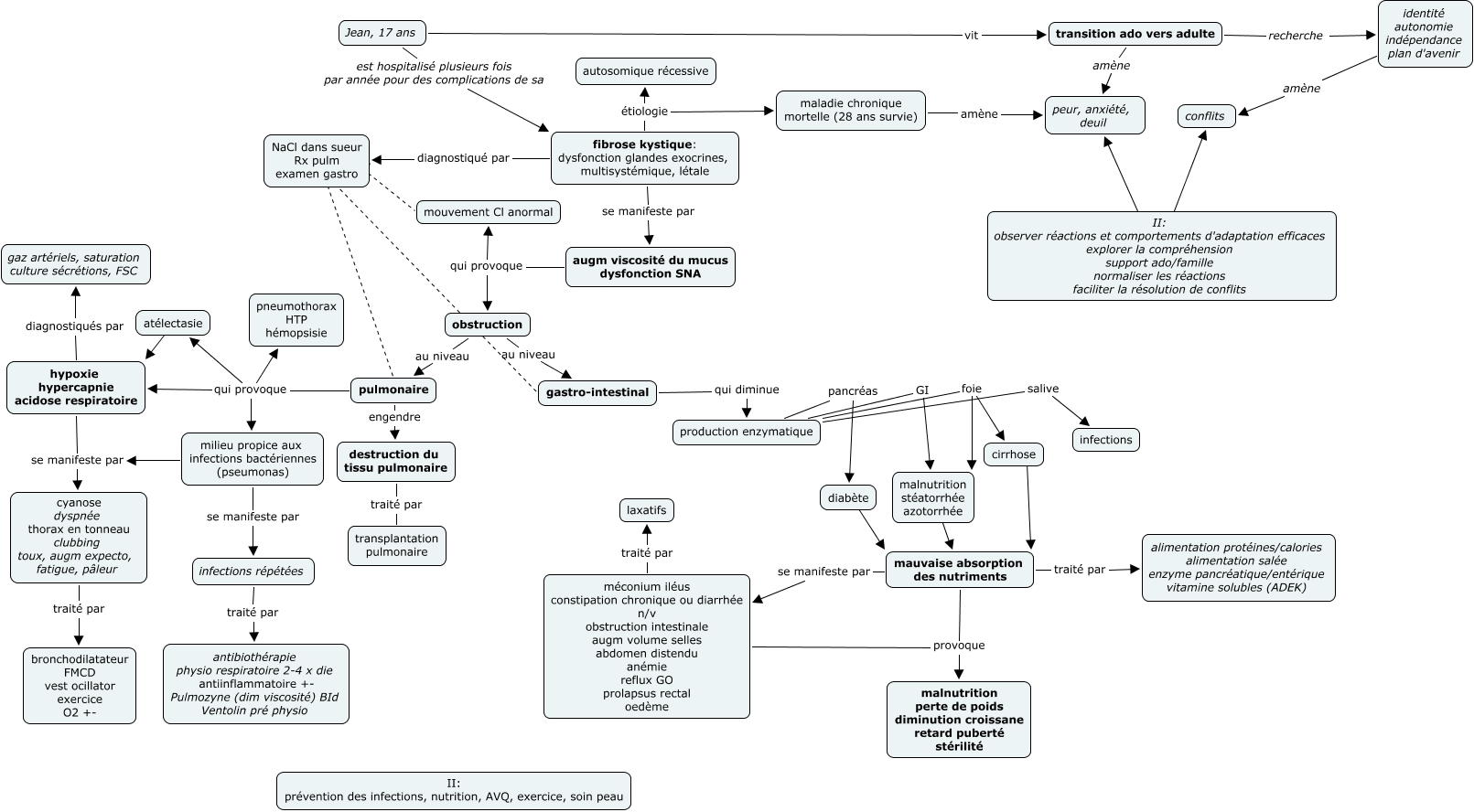
Cette carte de concepts créée avec IHMC CmapTools traite de: FK, hypoxie hypercapnie acidose respiratoire diagnostiqués par gaz artériels, saturation culture sécrétions, FSC, gastro-intestinal qui diminue production enzymatique, NaCl dans sueur Rx pulm examen gastro ???? gastro-intestinal, production enzymatique GI malnutrition stéatorrhée azotorrhée, infections répétées traité par antibiothérapie physio respiratoire 2-4 x die antiinflammatoire +- Pulmozyne (dim viscosité) BId Ventolin pré physio, fibrose kystique: dysfonction glandes exocrines, multisystémique, létale diagnostiqué par NaCl dans sueur Rx pulm examen gastro, maladie chronique mortelle (28 ans survie) amène peur, anxiété, deuil, atélectasie ???? hypoxie hypercapnie acidose respiratoire, hypoxie hypercapnie acidose respiratoire se manifeste par cyanose dyspnée thorax en tonneau clubbing toux, augm expecto, fatigue, pâleur, pulmonaire qui provoque pneumothorax HTP hémopsisie, milieu propice aux infections bactériennes (pseumonas) se manifeste par infections répétées, mauvaise absorption des nutriments se manifeste par méconium iléus constipation chronique ou diarrhée n/v obstruction intestinale augm volume selles abdomen distendu anémie reflux GO prolapsus rectal oedème, milieu propice aux infections bactériennes (pseumonas) se manifeste par cyanose dyspnée thorax en tonneau clubbing toux, augm expecto, fatigue, pâleur, pulmonaire engendre destruction du tissu pulmonaire, augm viscosité du mucus dysfonction SNA qui provoque obstruction, NaCl dans sueur Rx pulm examen gastro ???? pulmonaire, transition ado vers adulte recherche identité autonomie indépendance plan d'avenir, diabète ???? mauvaise absorption des nutriments, malnutrition stéatorrhée azotorrhée ???? mauvaise absorption des nutriments, destruction du tissu pulmonaire traité par transplantation pulmonaire