WARNING:
JavaScript is turned OFF. None of the links on this concept map will
work until it is reactivated.
If you need help turning JavaScript On, click here.
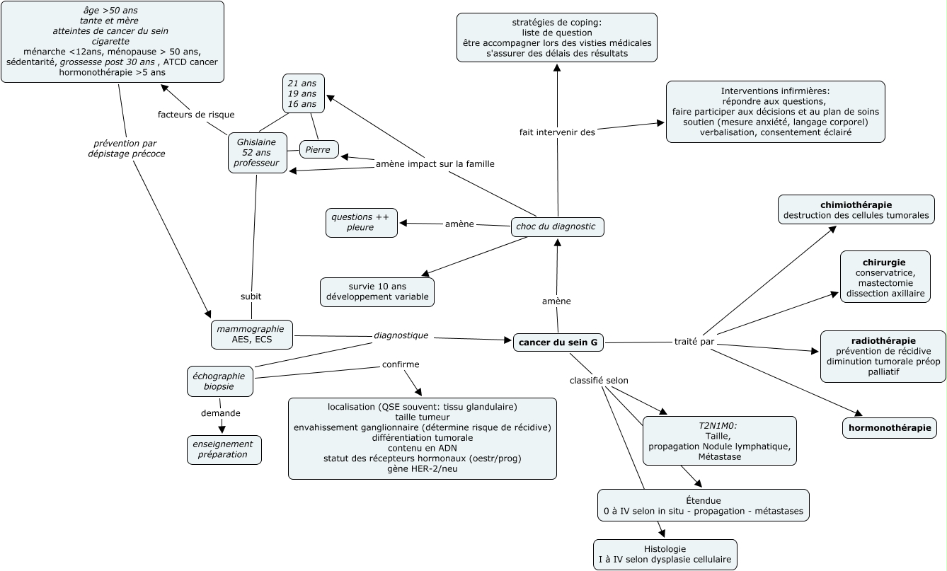
Cette carte de concepts créée avec IHMC CmapTools traite de: Cancer sein, choc du diagnostic ???? survie 10 ans développement variable, mammographie AES, ECS diagnostique cancer du sein G, cancer du sein G amène choc du diagnostic, cancer du sein G classifié selon T2N1M0: Taille, propagation Nodule lymphatique, Métastase, cancer du sein G classifié selon Étendue 0 à IV selon in situ - propagation - métastases, choc du diagnostic amène questions ++ pleure, Ghislaine 52 ans professeur facteurs de risque âge ᡪ ans tante et mère atteintes de cancer du sein cigarette ménarche ans, ménopause > 50 ans, sédentarité, grossesse post 30 ans, ATCD cancer hormonothérapie ɱ ans, Ghislaine 52 ans professeur ???? Pierre, choc du diagnostic fait intervenir des Interventions infirmières: répondre aux questions, faire participer aux décisions et au plan de soins soutien (mesure anxiété, langage corporel) verbalisation, consentement éclairé, cancer du sein G traité par chimiothérapie destruction des cellules tumorales, âge ᡪ ans tante et mère atteintes de cancer du sein cigarette ménarche ans, ménopause > 50 ans, sédentarité, grossesse post 30 ans, ATCD cancer hormonothérapie ɱ ans prévention par dépistage précoce mammographie AES, ECS, échographie biopsie demande enseignement préparation, choc du diagnostic amène impact sur la famille Pierre, cancer du sein G traité par hormonothérapie, 21 ans 19 ans 16 ans ???? Pierre, cancer du sein G traité par radiothérapie prévention de récidive diminution tumorale préop palliatif, échographie biopsie confirme localisation (QSE souvent: tissu glandulaire) taille tumeur envahissement ganglionnaire (détermine risque de récidive) différentiation tumorale contenu en ADN statut des récepteurs hormonaux (oestr/prog) gène HER-2/neu, Ghislaine 52 ans professeur subit mammographie AES, ECS, 21 ans 19 ans 16 ans ???? Ghislaine 52 ans professeur, choc du diagnostic amène impact sur la famille 21 ans 19 ans 16 ans