WARNING:
JavaScript is turned OFF. None of the links on this concept map will
work until it is reactivated.
If you need help turning JavaScript On, click here.
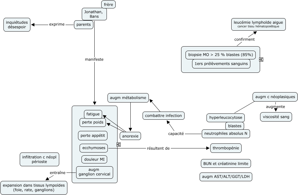
Cette carte de concepts créée avec IHMC CmapTools traite de: APSIC 8 leucémie, anorexie ???? perte poids, augm c néoplasiques augmente viscosité sang, augm métabolisme ???? anorexie, combattre infection ???? augm métabolisme, Jonathan, 8ans manifeste ????, parents exprime inquiétudes désespoir, augm ganglion cervical entraîne expansion dans tissus lympoïdes (foie, rate, ganglions), ecchymoses résultent de thrombopénie, neutrophiles absolus N capacité combattre infection, ???? confirment leucémie lymphoïde aigue cancer tissu hématopoiétique, hyperleucocytose ???? augm c néoplasiques, anorexie ???? fatigue