WARNING:
JavaScript is turned OFF. None of the links on this concept map will
work until it is reactivated.
If you need help turning JavaScript On, click here.
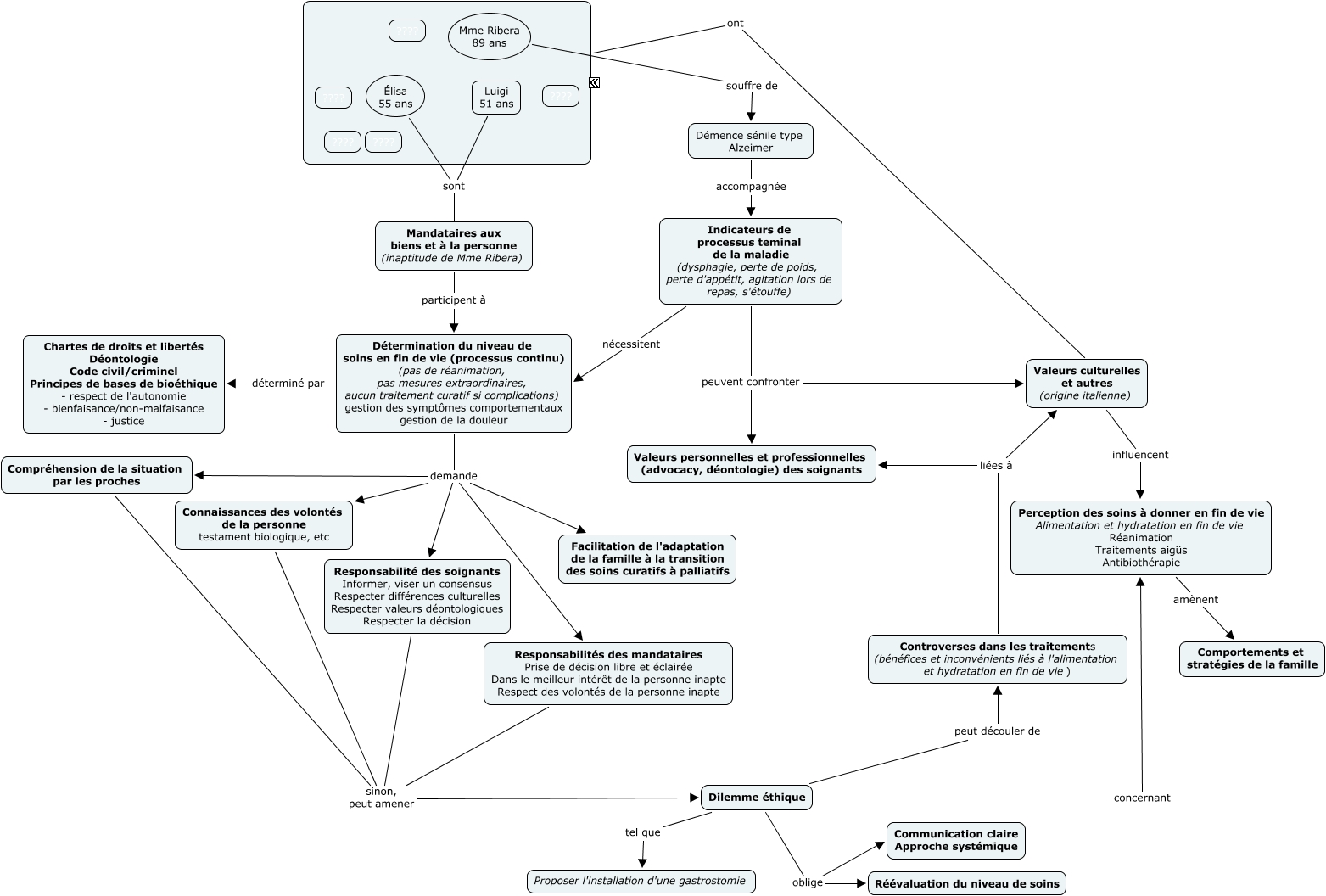
Cette carte de concepts créée avec IHMC CmapTools traite de: SIC 4 - Mme Ribera, Mme Ribera 89 ans souffre de Démence sénile type Alzeimer, Responsabilités des mandataires Prise de décision libre et éclairée Dans le meilleur intérêt de la personne inapte Respect des volontés de la personne inapte sinon, peut amener Dilemme éthique, Controverses dans les traitements (bénéfices et inconvénients liés à l'alimentation et hydratation en fin de vie) liées à Valeurs culturelles et autres (origine italienne), Valeurs culturelles et autres (origine italienne) influencent Perception des soins à donner en fin de vie Alimentation et hydratation en fin de vie Réanimation Traitements aigüs Antibiothérapie, Indicateurs de processus teminal de la maladie (dysphagie, perte de poids, perte d'appétit, agitation lors de repas, s'étouffe) nécessitent Détermination du niveau de soins en fin de vie (processus continu) (pas de réanimation, pas mesures extraordinaires, aucun traitement curatif si complications) gestion des symptômes comportementaux gestion de la douleur, Mandataires aux biens et à la personne (inaptitude de Mme Ribera) participent à Détermination du niveau de soins en fin de vie (processus continu) (pas de réanimation, pas mesures extraordinaires, aucun traitement curatif si complications) gestion des symptômes comportementaux gestion de la douleur, Détermination du niveau de soins en fin de vie (processus continu) (pas de réanimation, pas mesures extraordinaires, aucun traitement curatif si complications) gestion des symptômes comportementaux gestion de la douleur demande Compréhension de la situation par les proches, Détermination du niveau de soins en fin de vie (processus continu) (pas de réanimation, pas mesures extraordinaires, aucun traitement curatif si complications) gestion des symptômes comportementaux gestion de la douleur demande Responsabilités des mandataires Prise de décision libre et éclairée Dans le meilleur intérêt de la personne inapte Respect des volontés de la personne inapte, Dilemme éthique oblige Réévaluation du niveau de soins, Responsabilité des soignants Informer, viser un consensus Respecter différences culturelles Respecter valeurs déontologiques Respecter la décision sinon, peut amener Dilemme éthique, Détermination du niveau de soins en fin de vie (processus continu) (pas de réanimation, pas mesures extraordinaires, aucun traitement curatif si complications) gestion des symptômes comportementaux gestion de la douleur demande Connaissances des volontés de la personne testament biologique, etc, Luigi 51 ans sont Mandataires aux biens et à la personne (inaptitude de Mme Ribera), Compréhension de la situation par les proches sinon, peut amener Dilemme éthique, ???? ont Valeurs culturelles et autres (origine italienne), Détermination du niveau de soins en fin de vie (processus continu) (pas de réanimation, pas mesures extraordinaires, aucun traitement curatif si complications) gestion des symptômes comportementaux gestion de la douleur demande Facilitation de l'adaptation de la famille à la transition des soins curatifs à palliatifs, Dilemme éthique concernant Perception des soins à donner en fin de vie Alimentation et hydratation en fin de vie Réanimation Traitements aigüs Antibiothérapie, Détermination du niveau de soins en fin de vie (processus continu) (pas de réanimation, pas mesures extraordinaires, aucun traitement curatif si complications) gestion des symptômes comportementaux gestion de la douleur déterminé par Chartes de droits et libertés Déontologie Code civil/criminel Principes de bases de bioéthique - respect de l'autonomie - bienfaisance/non-malfaisance - justice, Dilemme éthique peut découler de Controverses dans les traitements (bénéfices et inconvénients liés à l'alimentation et hydratation en fin de vie), Indicateurs de processus teminal de la maladie (dysphagie, perte de poids, perte d'appétit, agitation lors de repas, s'étouffe) peuvent confronter Valeurs culturelles et autres (origine italienne), Élisa 55 ans sont Mandataires aux biens et à la personne (inaptitude de Mme Ribera)