WARNING:
JavaScript is turned OFF. None of the links on this concept map will
work until it is reactivated.
If you need help turning JavaScript On, click here.
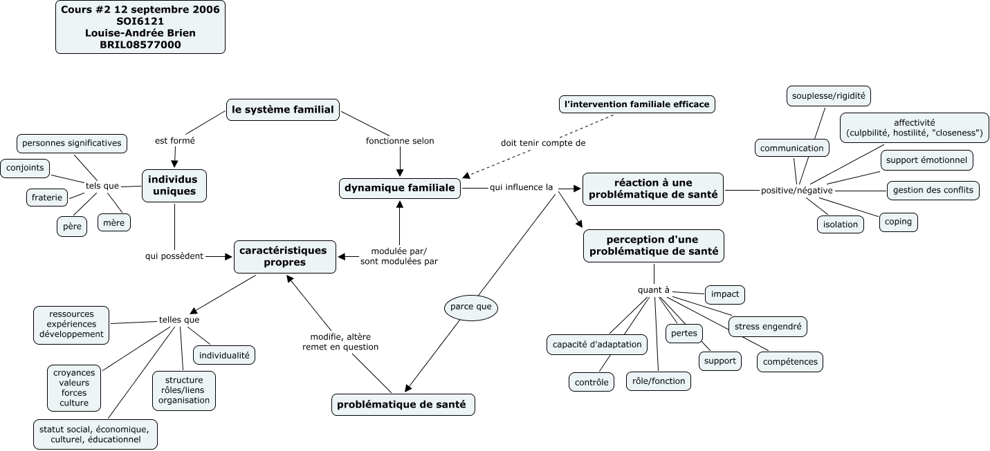
Cette carte de concepts créée avec IHMC CmapTools traite de: SOI6121 - 1, problématique de santé modifie, altère remet en question caractéristiques propres, perception d'une problématique de santé quant à stress engendré, caractéristiques propres telles que individualité, réaction à une problématique de santé positive/négative support émotionnel, dynamique familiale qui influence la réaction à une problématique de santé, individus uniques tels que père, réaction à une problématique de santé positive/négative souplesse/rigidité, perception d'une problématique de santé quant à impact, individus uniques tels que conjoints, le système familial est formé individus uniques, caractéristiques propres telles que statut social, économique, culturel, éducationnel, réaction à une problématique de santé positive/négative affectivité (culpbilité, hostilité, "closeness"), perception d'une problématique de santé quant à pertes, l'intervention familiale efficace doit tenir compte de dynamique familiale, caractéristiques propres telles que croyances valeurs forces culture, individus uniques qui possèdent caractéristiques propres, réaction à une problématique de santé positive/négative gestion des conflits, dynamique familiale qui influence la problématique de santé, individus uniques tels que fraterie, réaction à une problématique de santé positive/négative communication