WARNING:
JavaScript is turned OFF. None of the links on this concept map will
work until it is reactivated.
If you need help turning JavaScript On, click here.
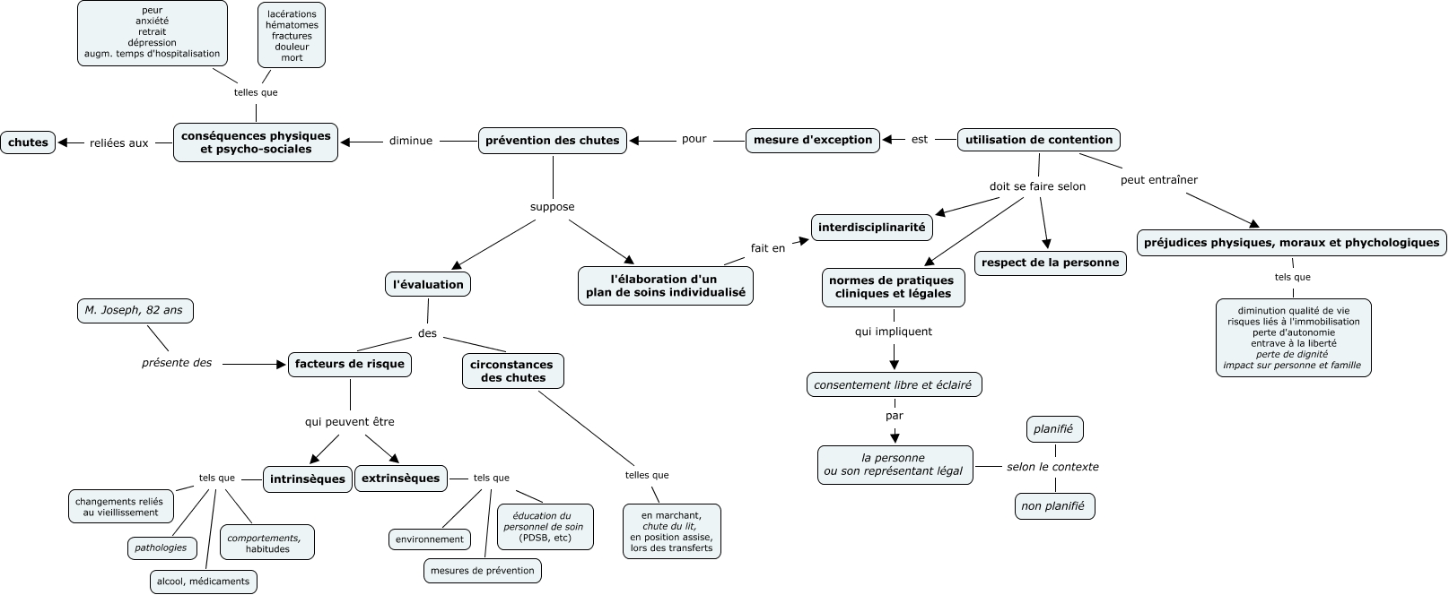
Cette carte de concepts créée avec IHMC CmapTools traite de: SIC-2, intrinsèques tels que pathologies, consentement libre et éclairé par la personne ou son représentant légal, intrinsèques tels que comportements, habitudes, intrinsèques tels que alcool, médicaments, utilisation de contention doit se faire selon respect de la personne, conséquences physiques et psycho-sociales telles que lacérations hématomes fractures douleur mort, prévention des chutes suppose l'élaboration d'un plan de soins individualisé, l'élaboration d'un plan de soins individualisé fait en interdisciplinarité, extrinsèques tels que éducation du personnel de soin (PDSB, etc), circonstances des chutes telles que en marchant, chute du lit, en position assise, lors des transferts, la personne ou son représentant légal selon le contexte planifié, préjudices physiques, moraux et phychologiques tels que diminution qualité de vie risques liés à l'immobilisation perte d'autonomie entrave à la liberté perte de dignité impact sur personne et famille, utilisation de contention est mesure d'exception, mesure d'exception pour prévention des chutes, prévention des chutes diminue conséquences physiques et psycho-sociales, utilisation de contention doit se faire selon interdisciplinarité, utilisation de contention doit se faire selon normes de pratiques cliniques et légales, l'évaluation des circonstances des chutes, utilisation de contention peut entraîner préjudices physiques, moraux et phychologiques, la personne ou son représentant légal selon le contexte non planifié