WARNING:
JavaScript is turned OFF. None of the links on this concept map will
work until it is reactivated.
If you need help turning JavaScript On, click here.
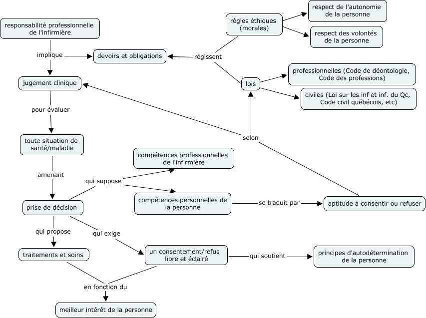
Cette carte de concepts créée avec IHMC CmapTools traite de: SIC3, lois régissent devoirs et obligations, toute situation de santé/maladie amenant prise de décision, règles éthiques (morales) ???? respect de l'autonomie de la personne, prise de décision qui suppose compétences personnelles de la personne, lois ???? professionnelles (Code de déontologie, Code des professions), prise de décision qui suppose compétences professionnelles de l'infirmière, compétences personnelles de la personne se traduit par aptitude à consentir ou refuser, responsabilité professionnelle de l'infirmière implique devoirs et obligations, prise de décision qui exige un consentement/refus libre et éclairé, un consentement/refus libre et éclairé en fonction du meilleur intérêt de la personne, règles éthiques (morales) ???? respect des volontés de la personne, lois ???? civiles (Loi sur les inf et inf. du Qc, Code civil québécois, etc), jugement clinique pour évaluer toute situation de santé/maladie, aptitude à consentir ou refuser selon lois, prise de décision qui propose traitements et soins, traitements et soins en fonction du meilleur intérêt de la personne, aptitude à consentir ou refuser selon jugement clinique, responsabilité professionnelle de l'infirmière implique jugement clinique, un consentement/refus libre et éclairé qui soutient principes d'autodétermination de la personne, règles éthiques (morales) régissent devoirs et obligations